HOME   LIST
‹–   –›

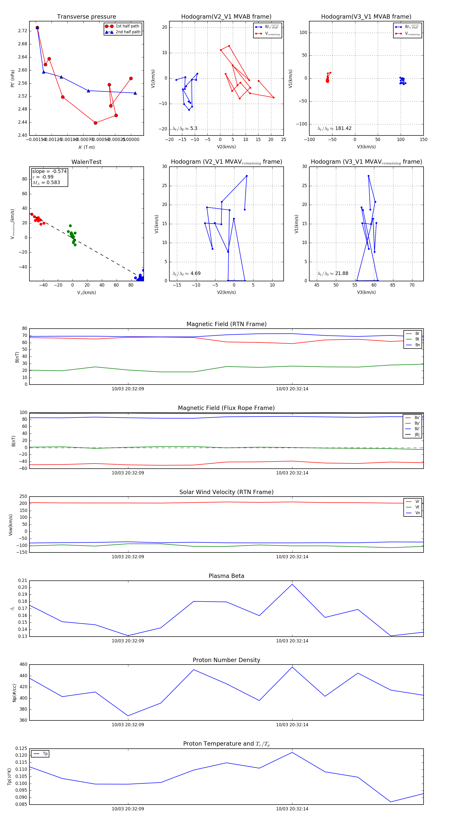
Flux Rope in 2024

Flux Rope Event 2024-10-03 20:32:06 ~ 2024-10-03 20:32:18 (13 seconds)


plot