HOME   LIST
‹–   –›

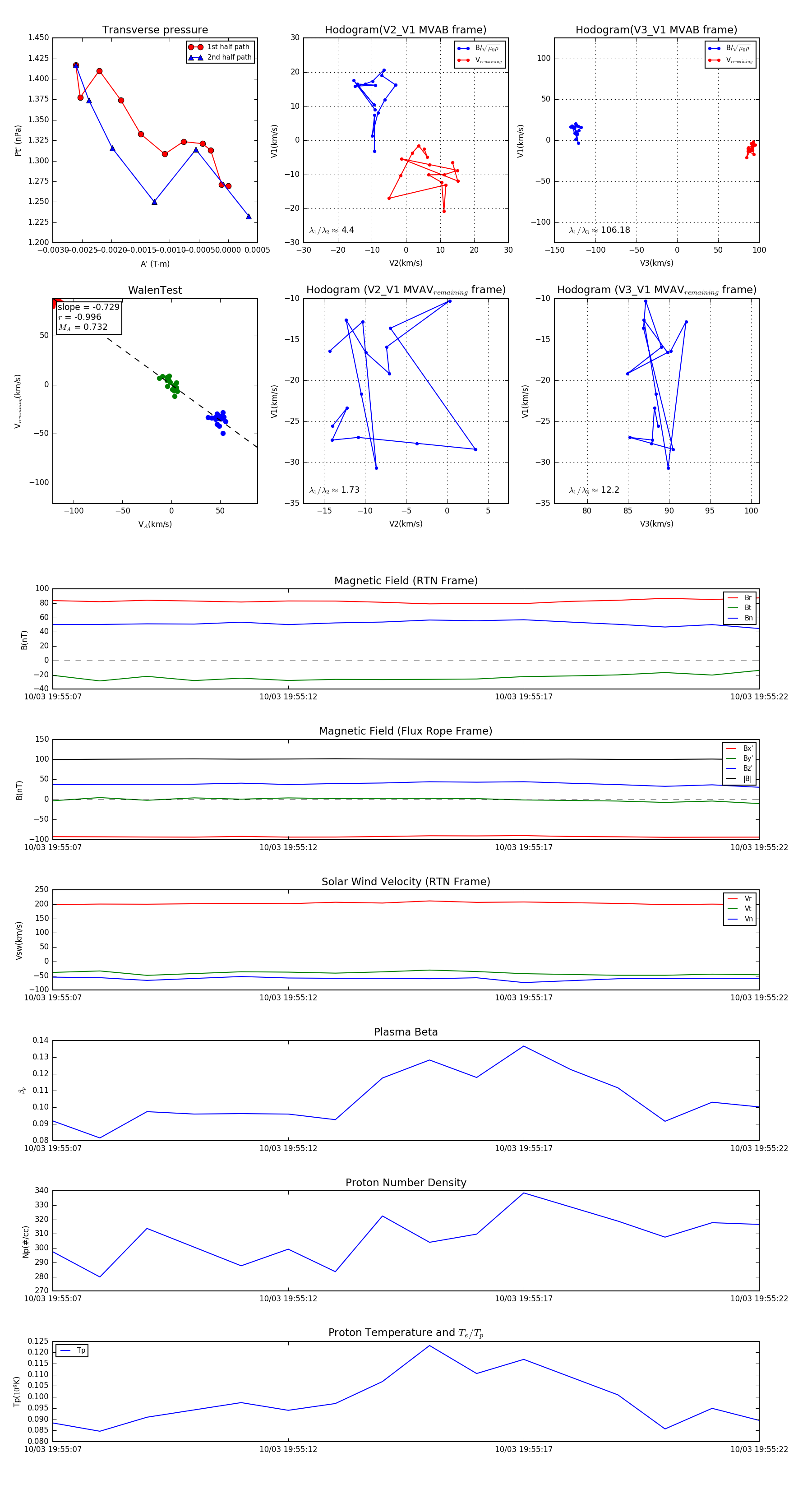
Flux Rope in 2024

Flux Rope Event 2024-10-03 19:55:07 ~ 2024-10-03 19:55:22 (16 seconds)


plot