HOME   LIST
‹–   –›

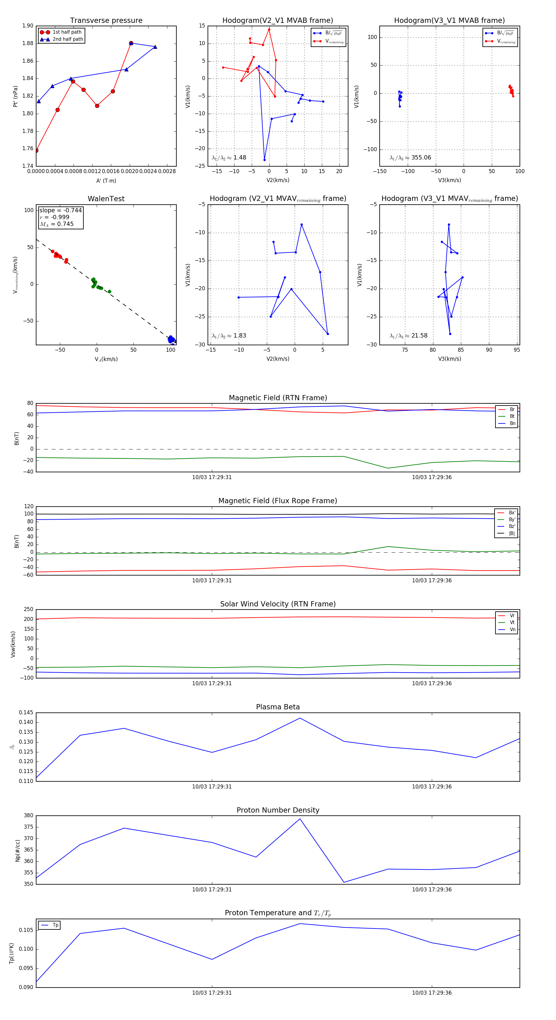
Flux Rope in 2024

Flux Rope Event 2024-10-03 17:29:27 ~ 2024-10-03 17:29:38 (12 seconds)


plot