HOME   LIST
‹–   –›

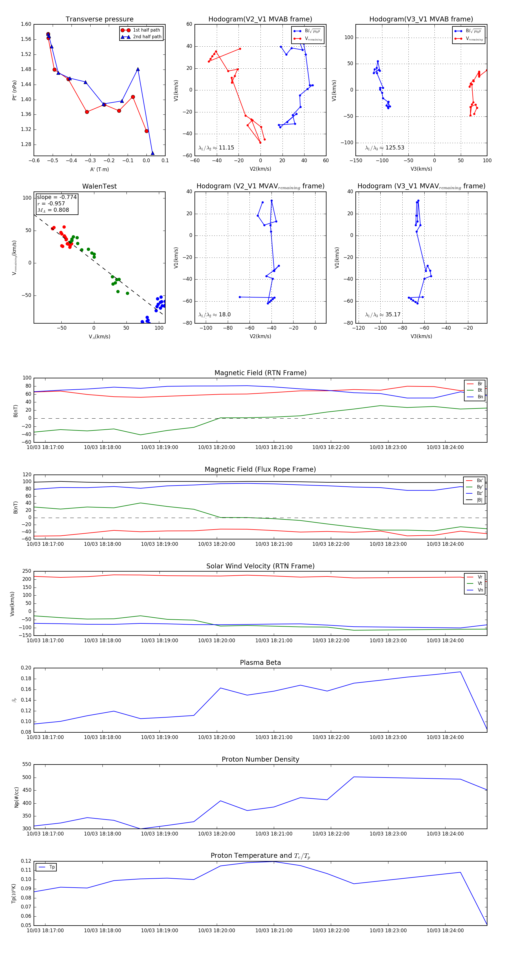
Flux Rope in 2024

Flux Rope Event 2024-10-03 18:16:48 ~ 2024-10-03 18:24:44 (477 seconds)


plot