HOME   LIST
‹–   –›

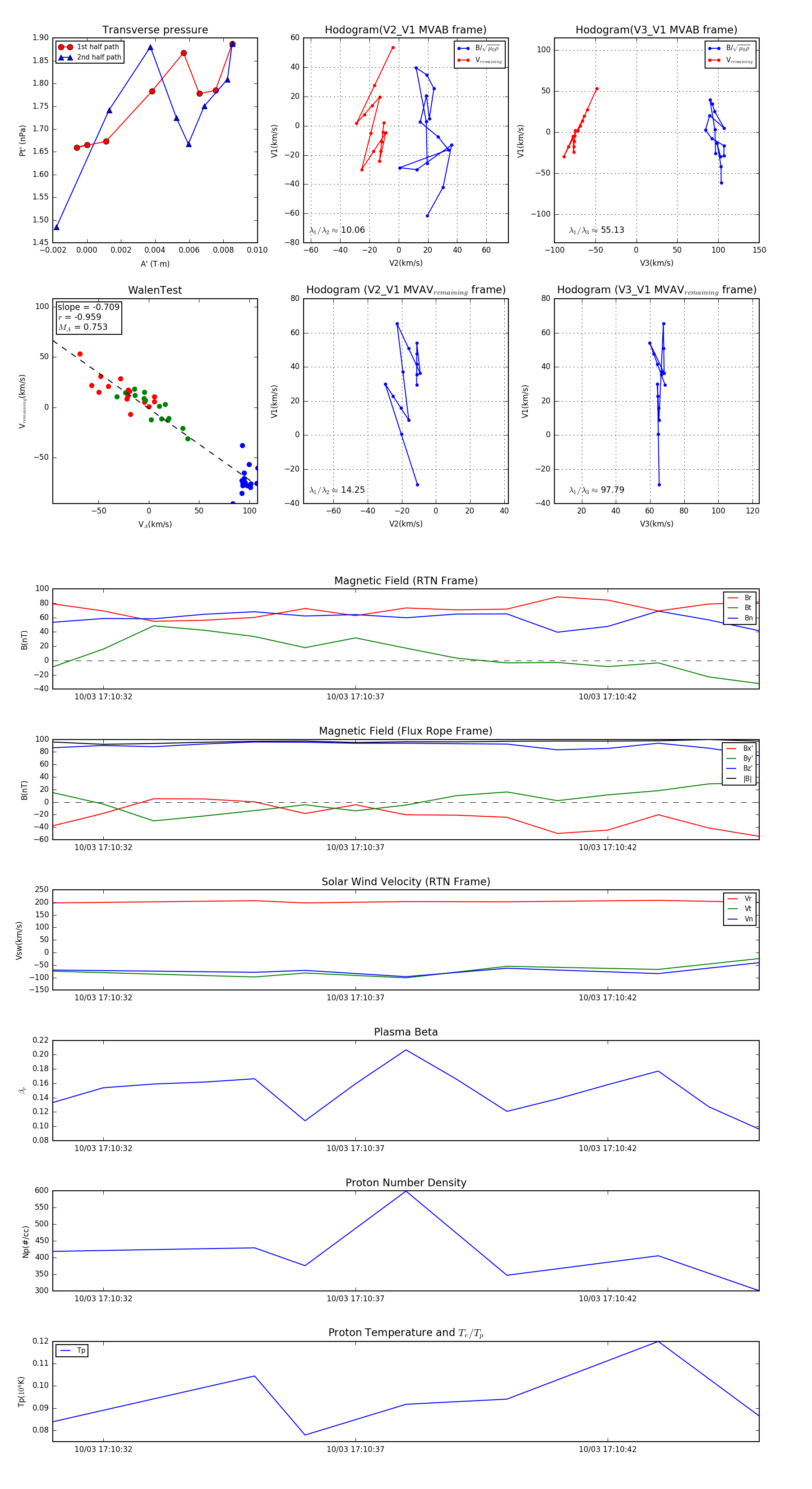
Flux Rope in 2024

Flux Rope Event 2024-10-03 17:10:31 ~ 2024-10-03 17:10:45 (15 seconds)


plot