HOME   LIST
‹–   –›

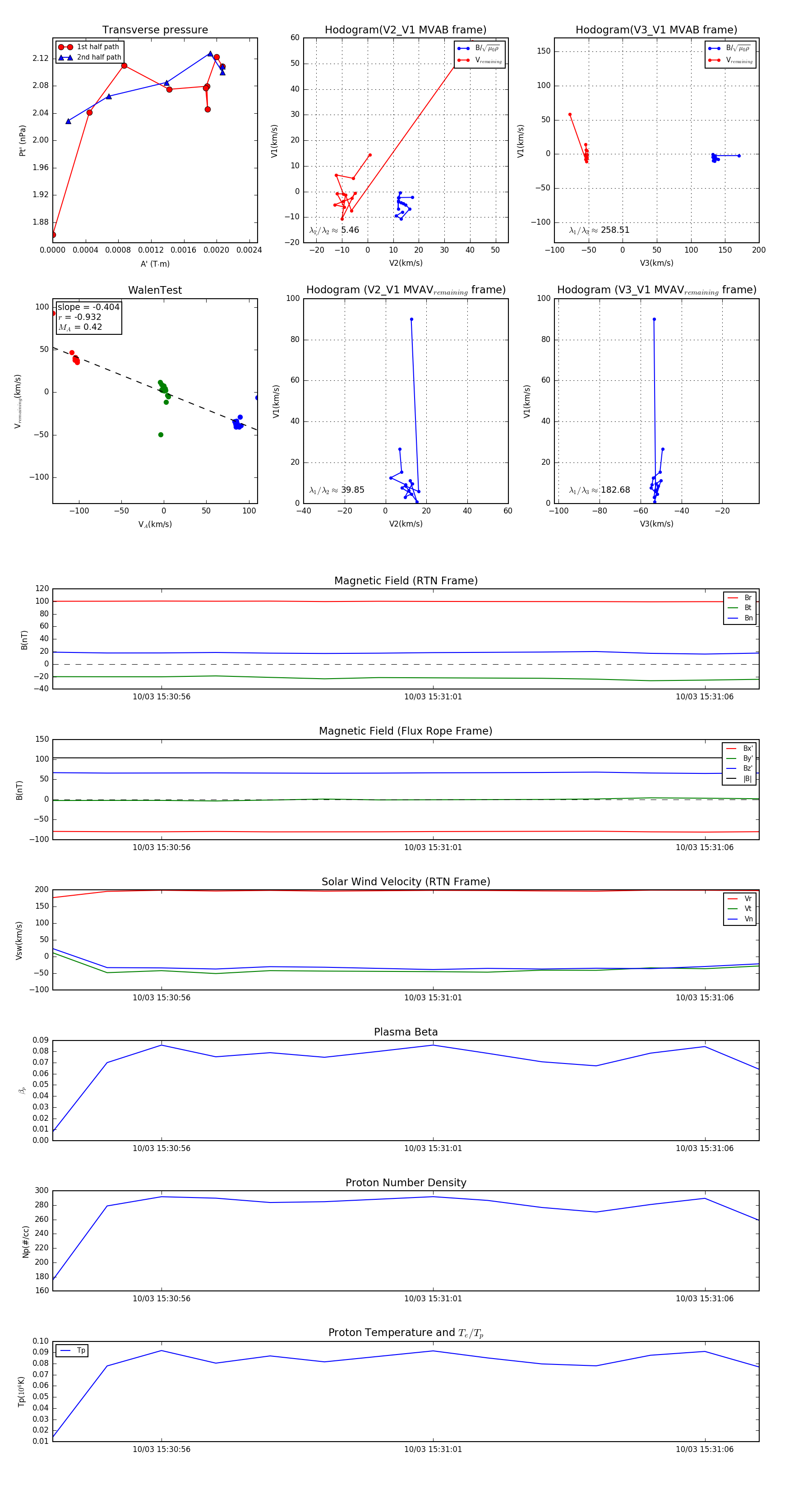
Flux Rope in 2024

Flux Rope Event 2024-10-03 15:30:54 ~ 2024-10-03 15:31:07 (14 seconds)


plot