HOME   LIST
‹–   –›

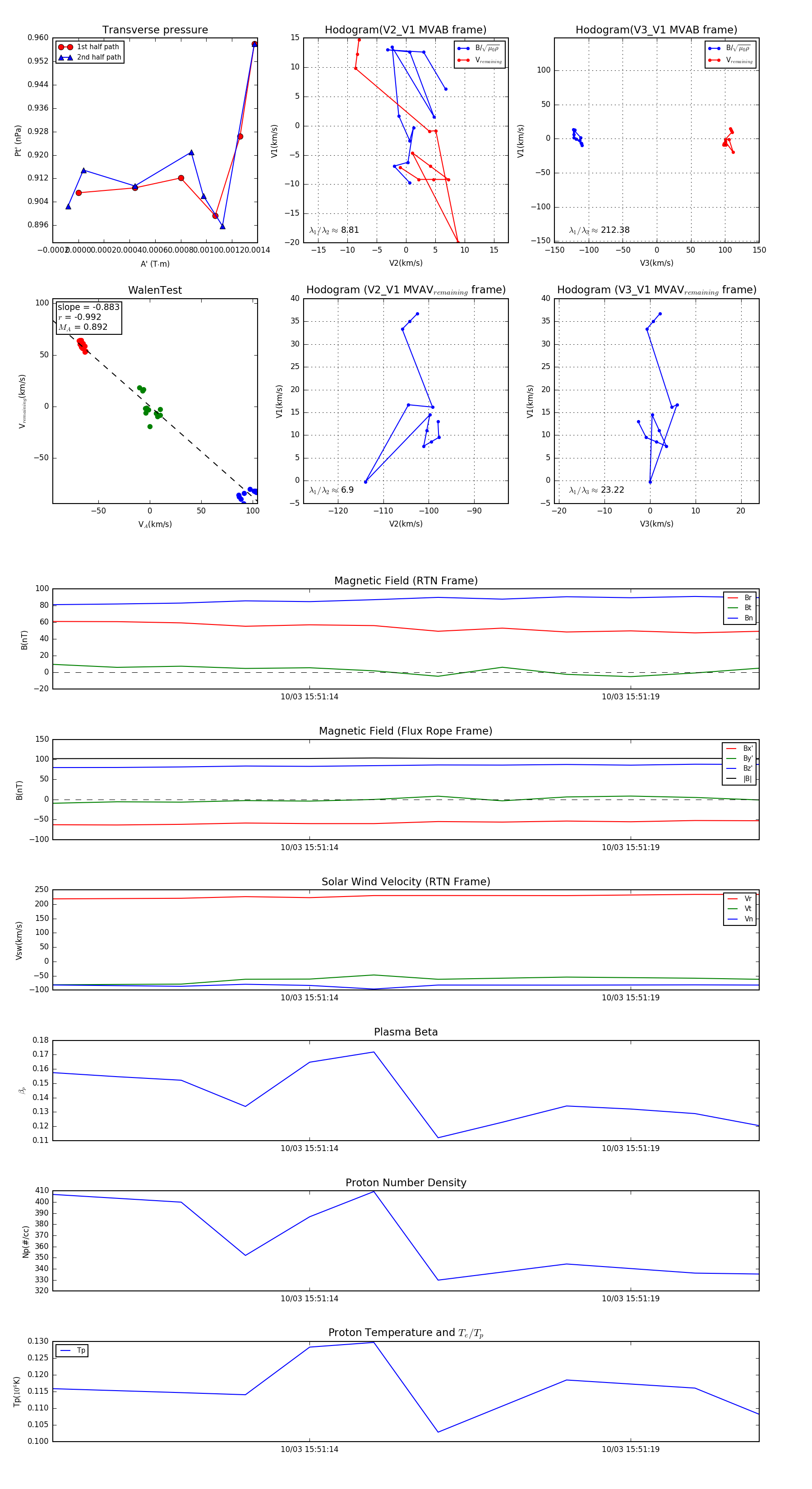
Flux Rope in 2024

Flux Rope Event 2024-10-03 15:51:10 ~ 2024-10-03 15:51:21 (12 seconds)


plot