HOME   LIST
‹–   –›

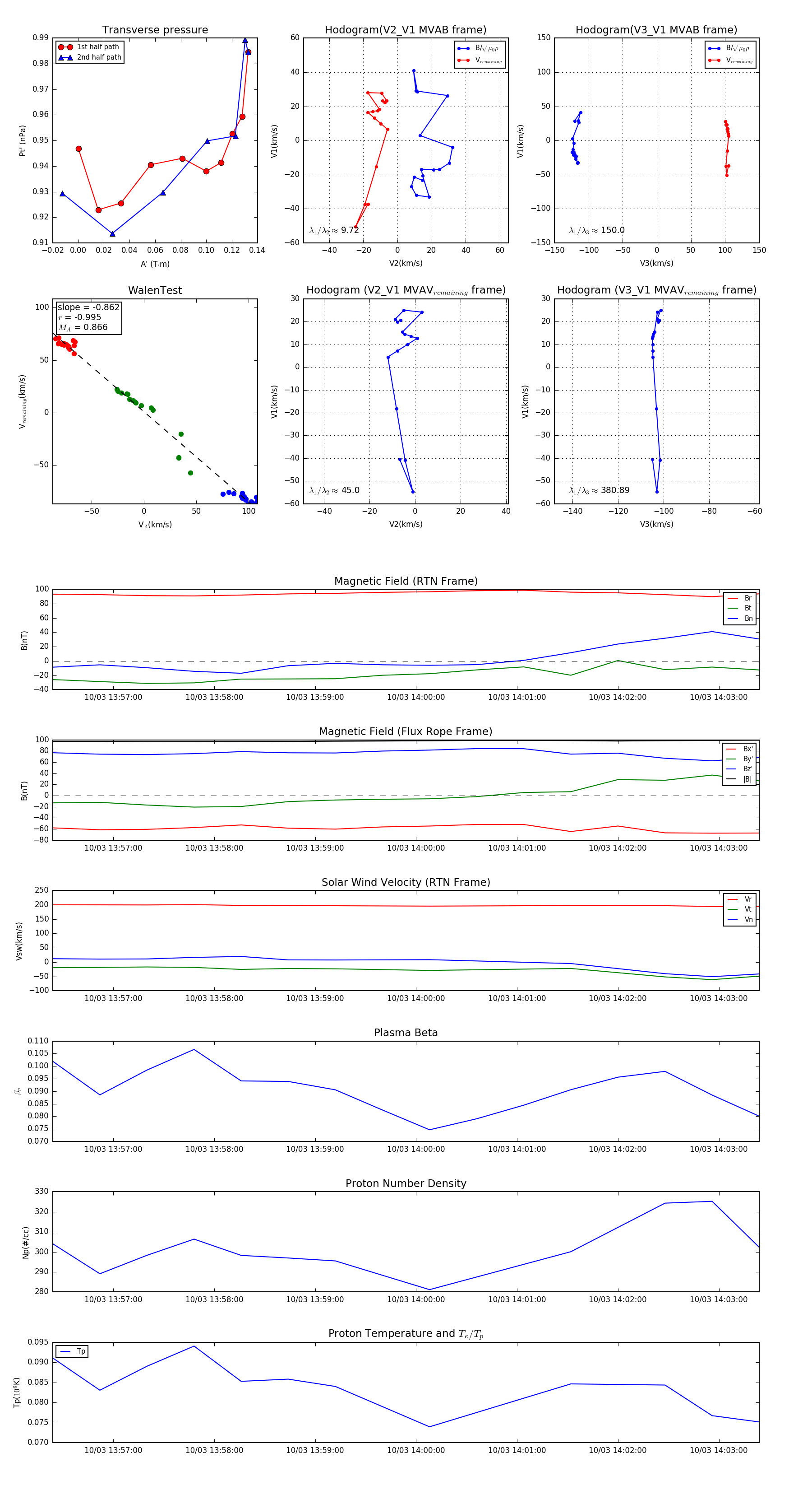
Flux Rope in 2024

Flux Rope Event 2024-10-03 13:56:24 ~ 2024-10-03 14:03:24 (421 seconds)


plot