HOME   LIST
‹–   –›

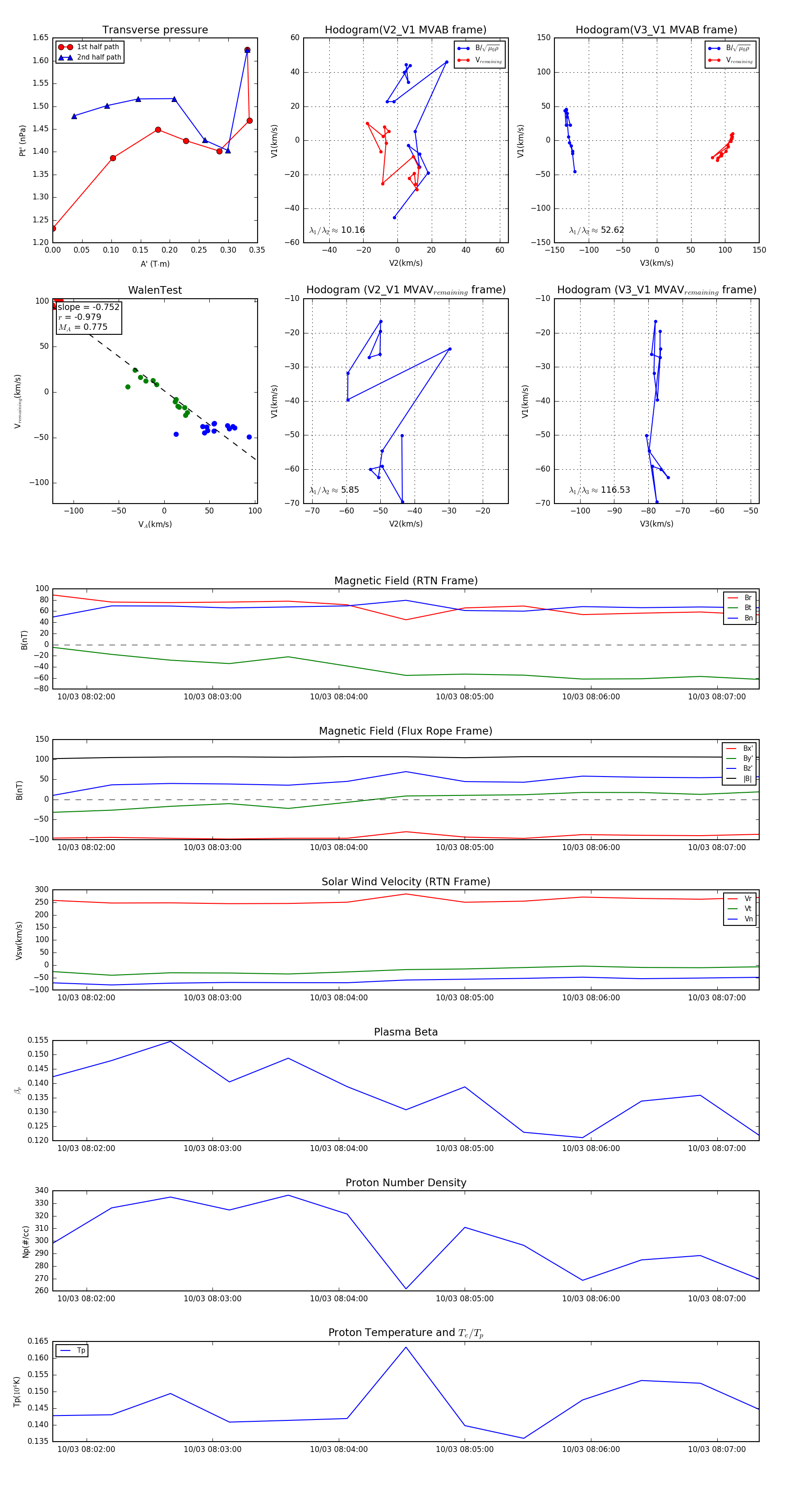
Flux Rope in 2024

Flux Rope Event 2024-10-03 08:01:44 ~ 2024-10-03 08:07:20 (337 seconds)


plot