HOME   LIST
‹–   –›

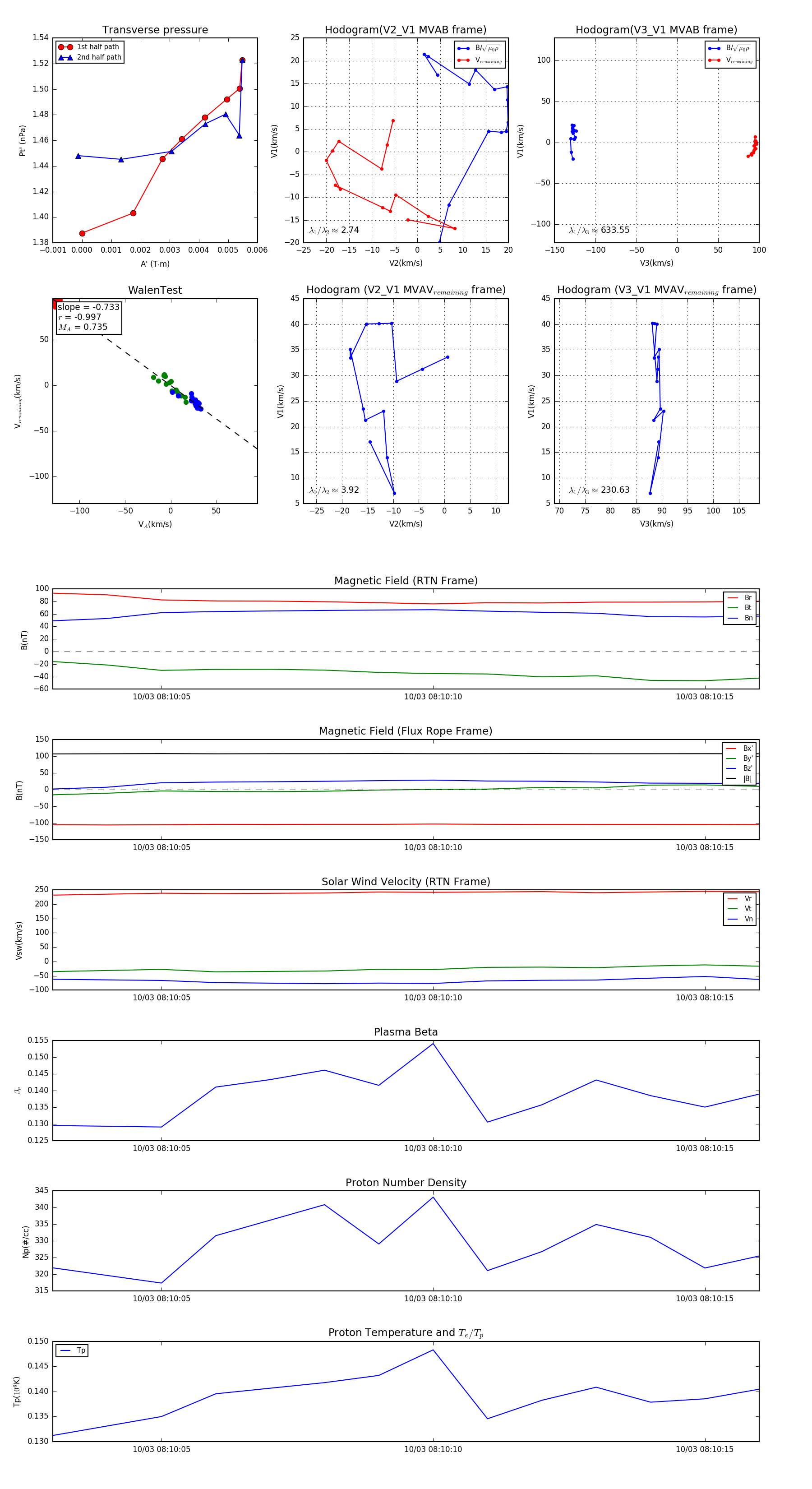
Flux Rope in 2024

Flux Rope Event 2024-10-03 08:10:03 ~ 2024-10-03 08:10:16 (14 seconds)


plot