HOME   LIST
‹–   –›

Flux Rope in 2024

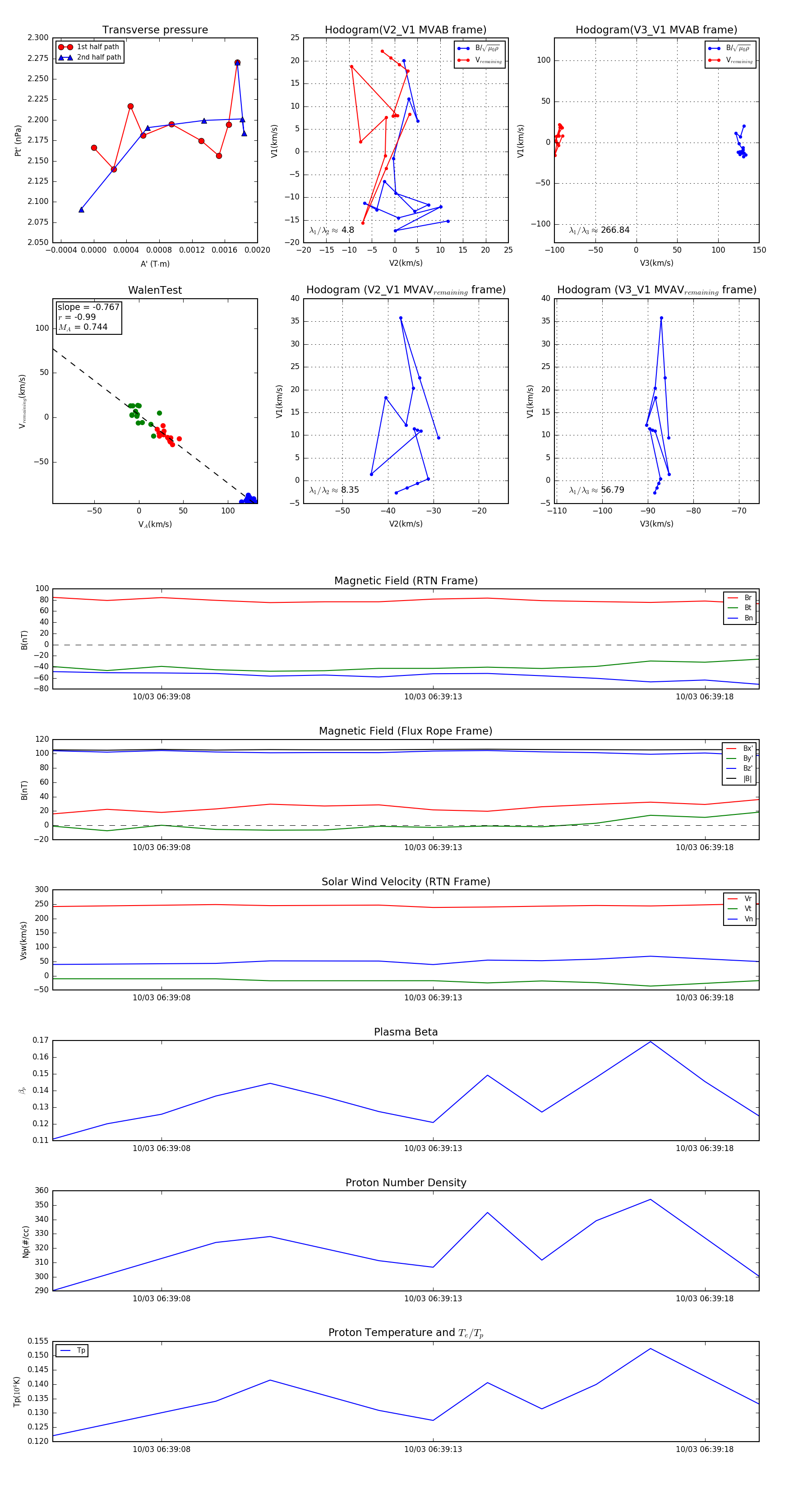
Flux Rope Event 2024-10-03 06:39:06 ~ 2024-10-03 06:39:19 (14 seconds)


plot