HOME   LIST
‹–   –›

Flux Rope in 2024

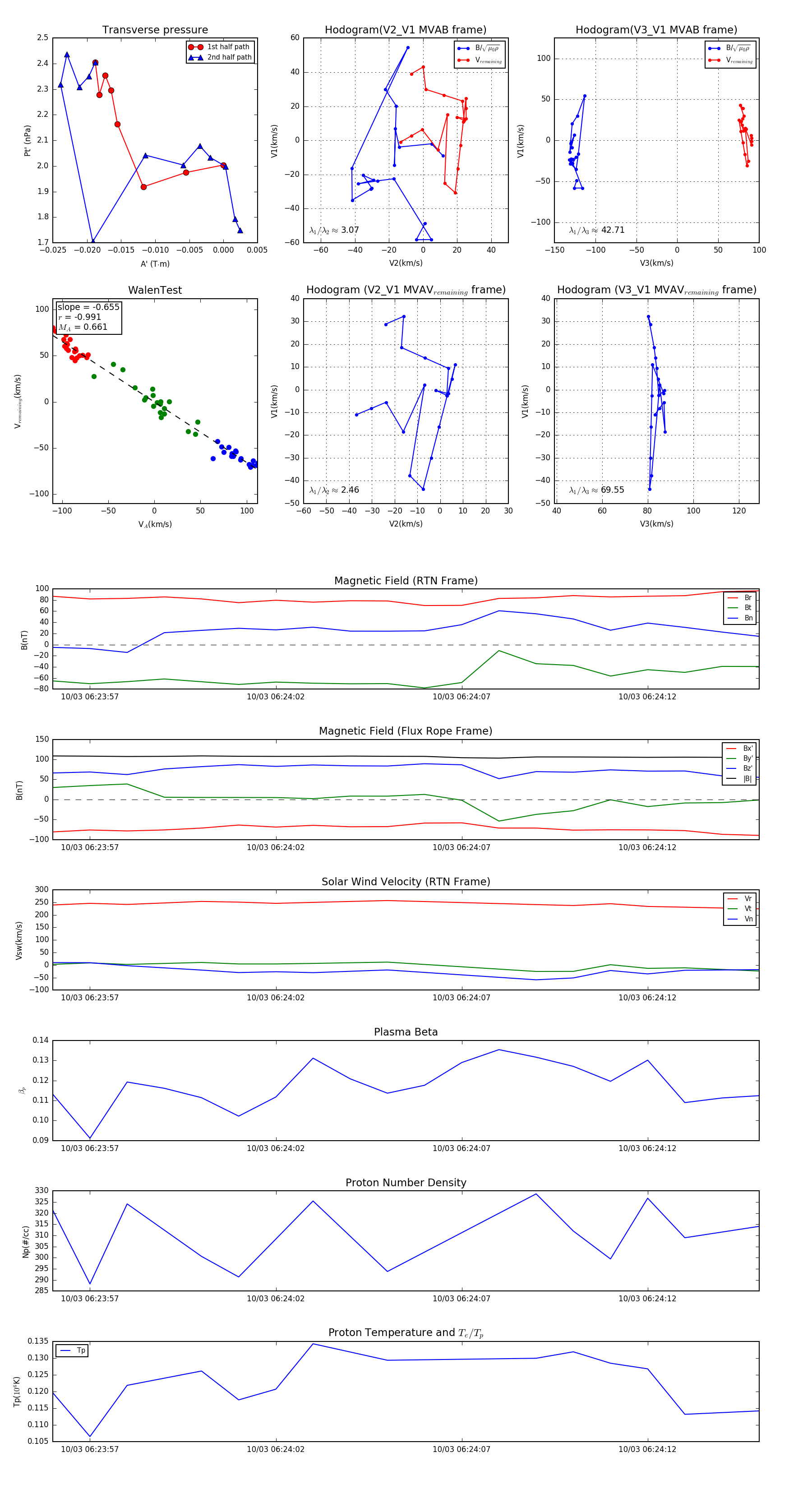
Flux Rope Event 2024-10-03 06:23:56 ~ 2024-10-03 06:24:15 (20 seconds)


plot