HOME   LIST
‹–   –›

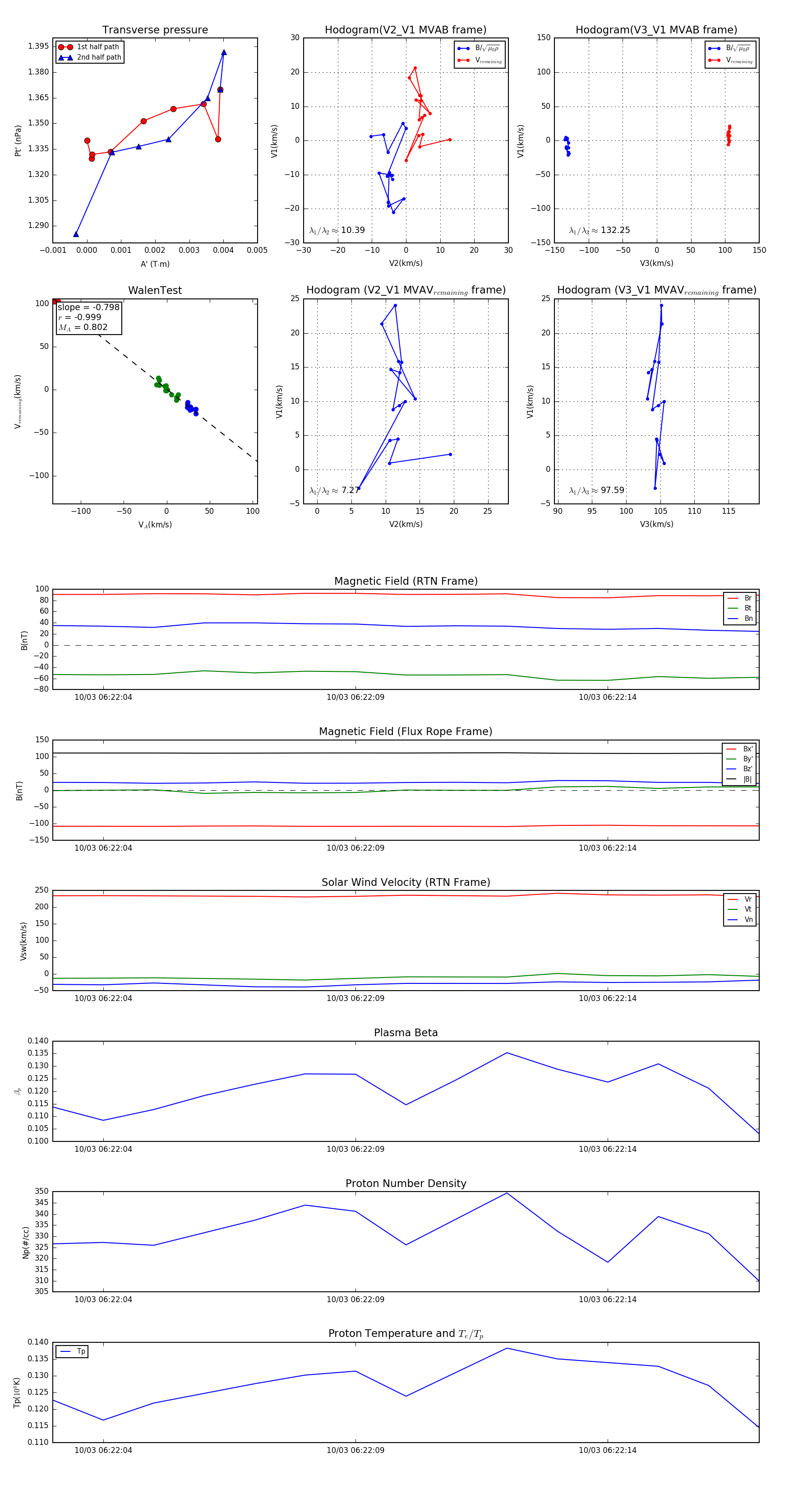
Flux Rope in 2024

Flux Rope Event 2024-10-03 06:22:03 ~ 2024-10-03 06:22:17 (15 seconds)


plot