HOME   LIST
‹–   –›

Flux Rope in 2024

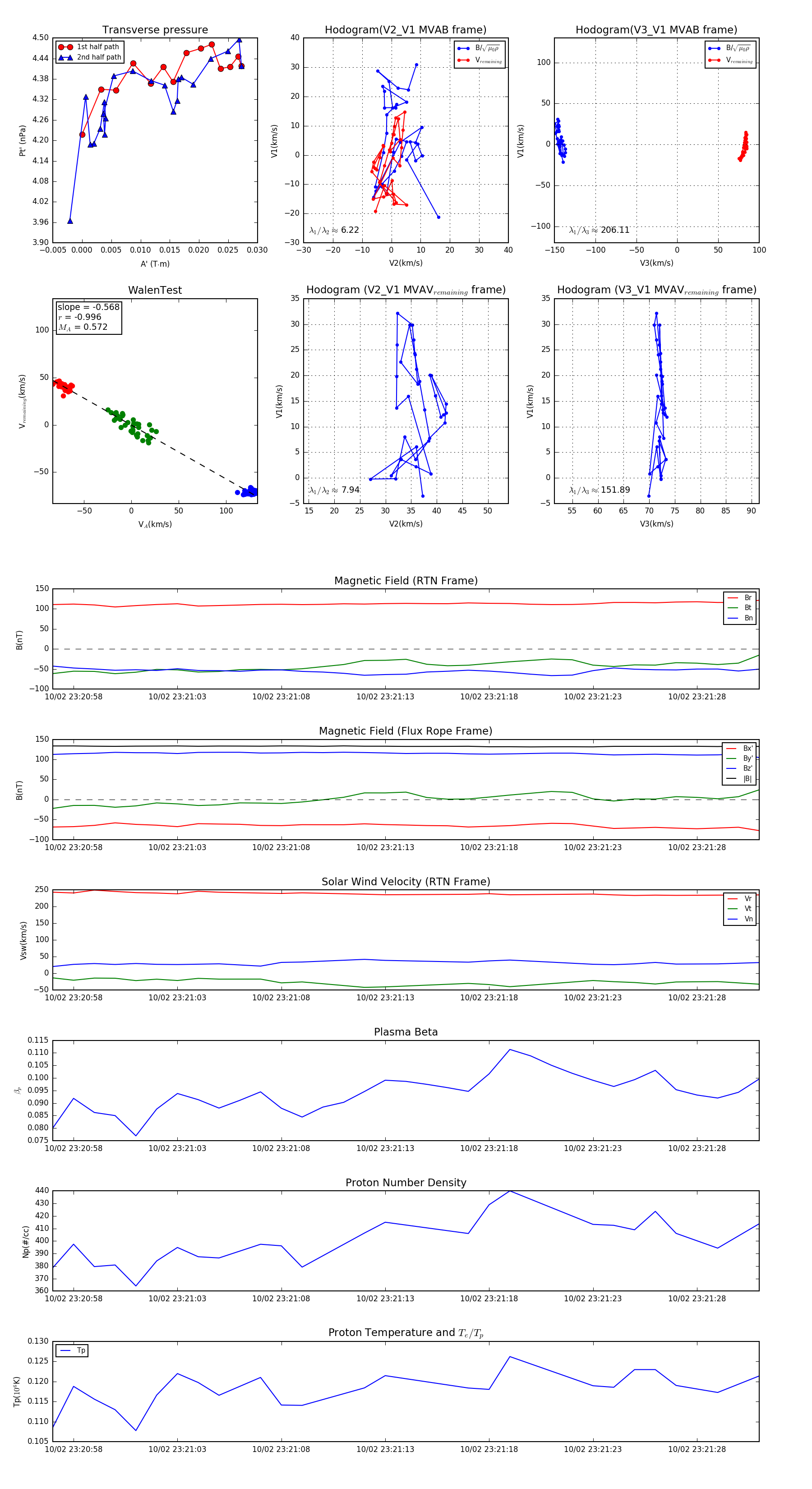
Flux Rope Event 2024-10-02 23:20:57 ~ 2024-10-02 23:21:31 (35 seconds)


plot