HOME   LIST
‹–   –›

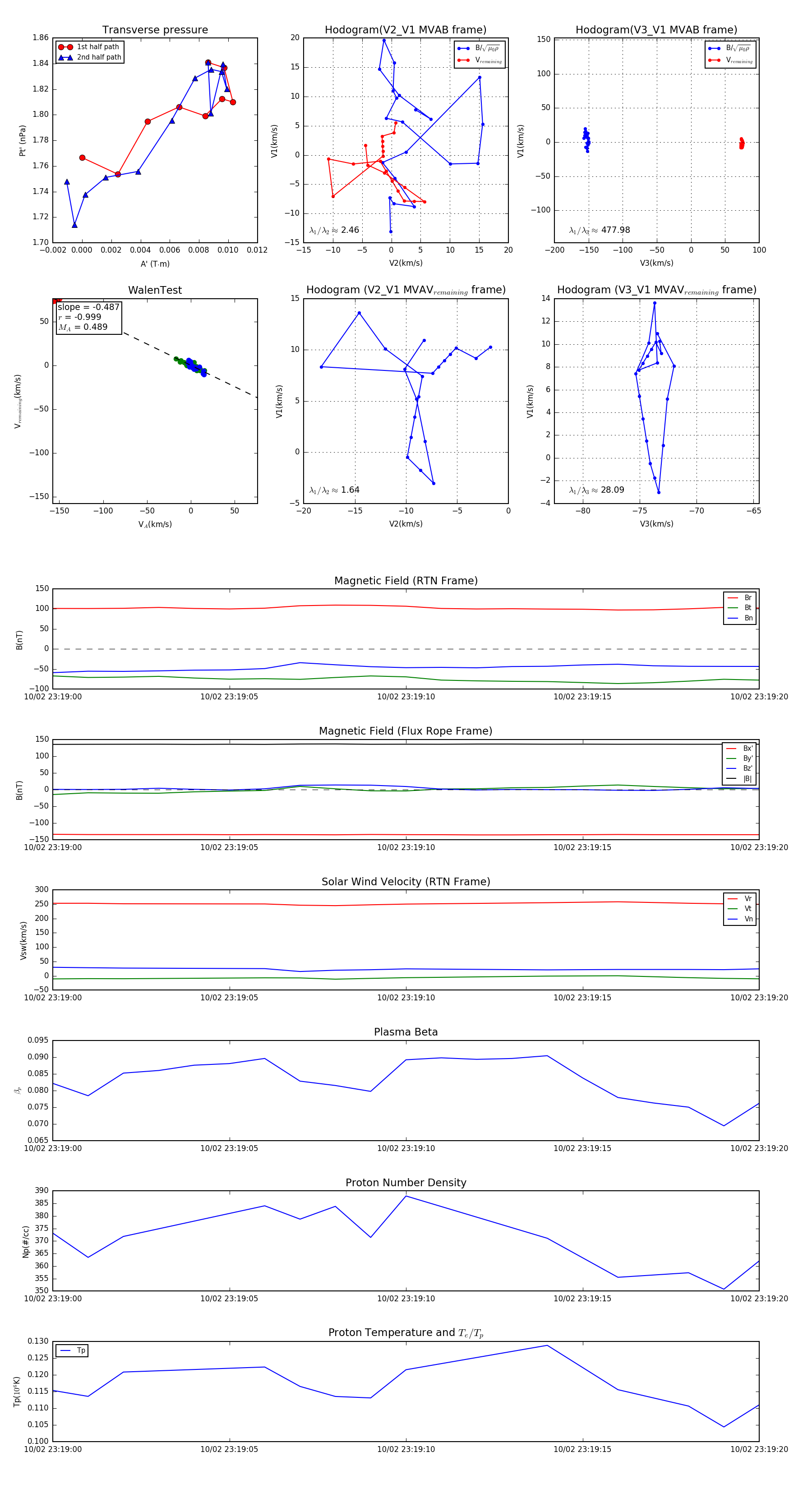
Flux Rope in 2024

Flux Rope Event 2024-10-02 23:19:00 ~ 2024-10-02 23:19:20 (21 seconds)


plot