HOME   LIST
‹–   –›

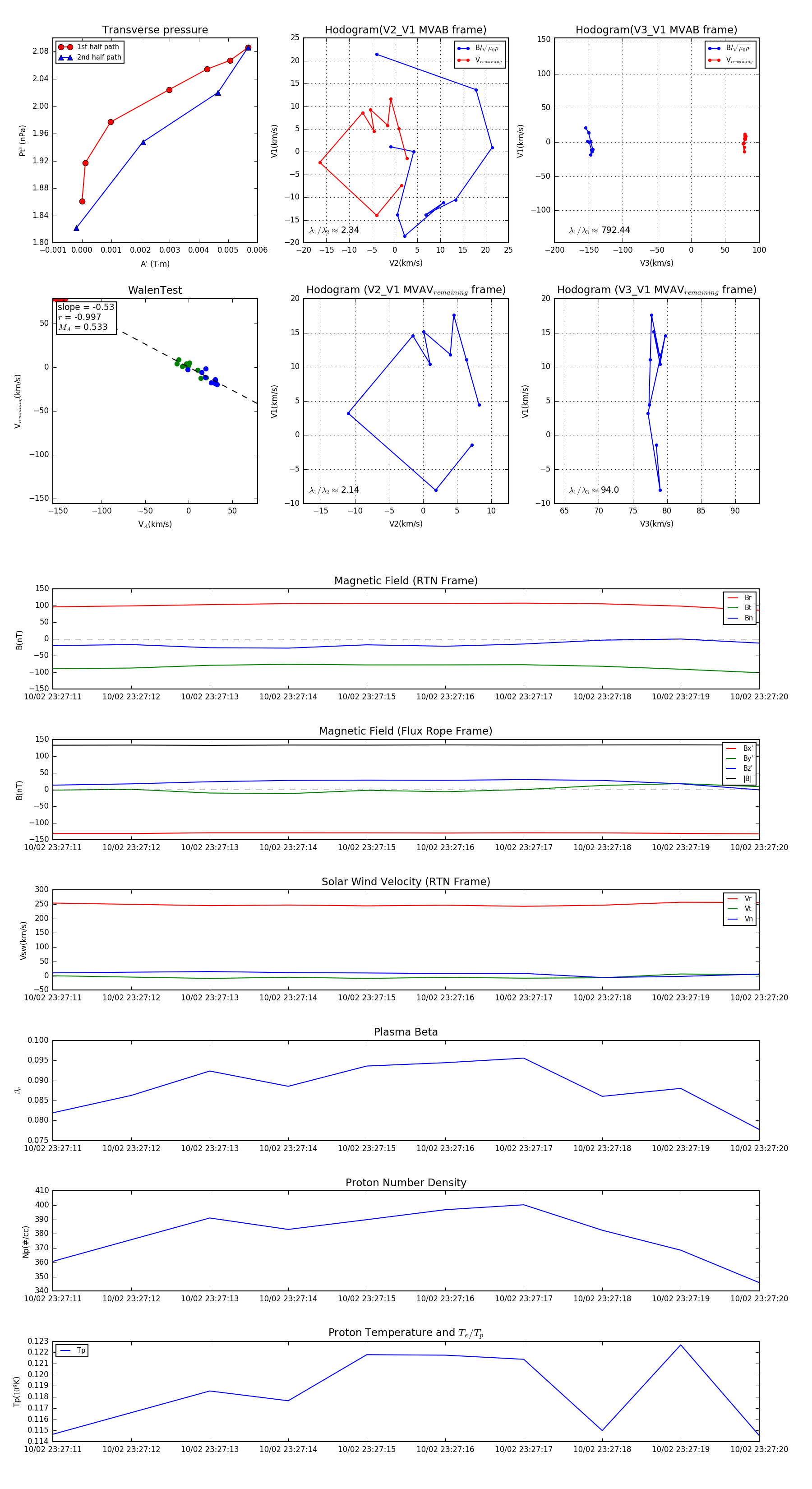
Flux Rope in 2024

Flux Rope Event 2024-10-02 23:27:11 ~ 2024-10-02 23:27:20 (10 seconds)


plot