HOME   LIST
‹–   –›

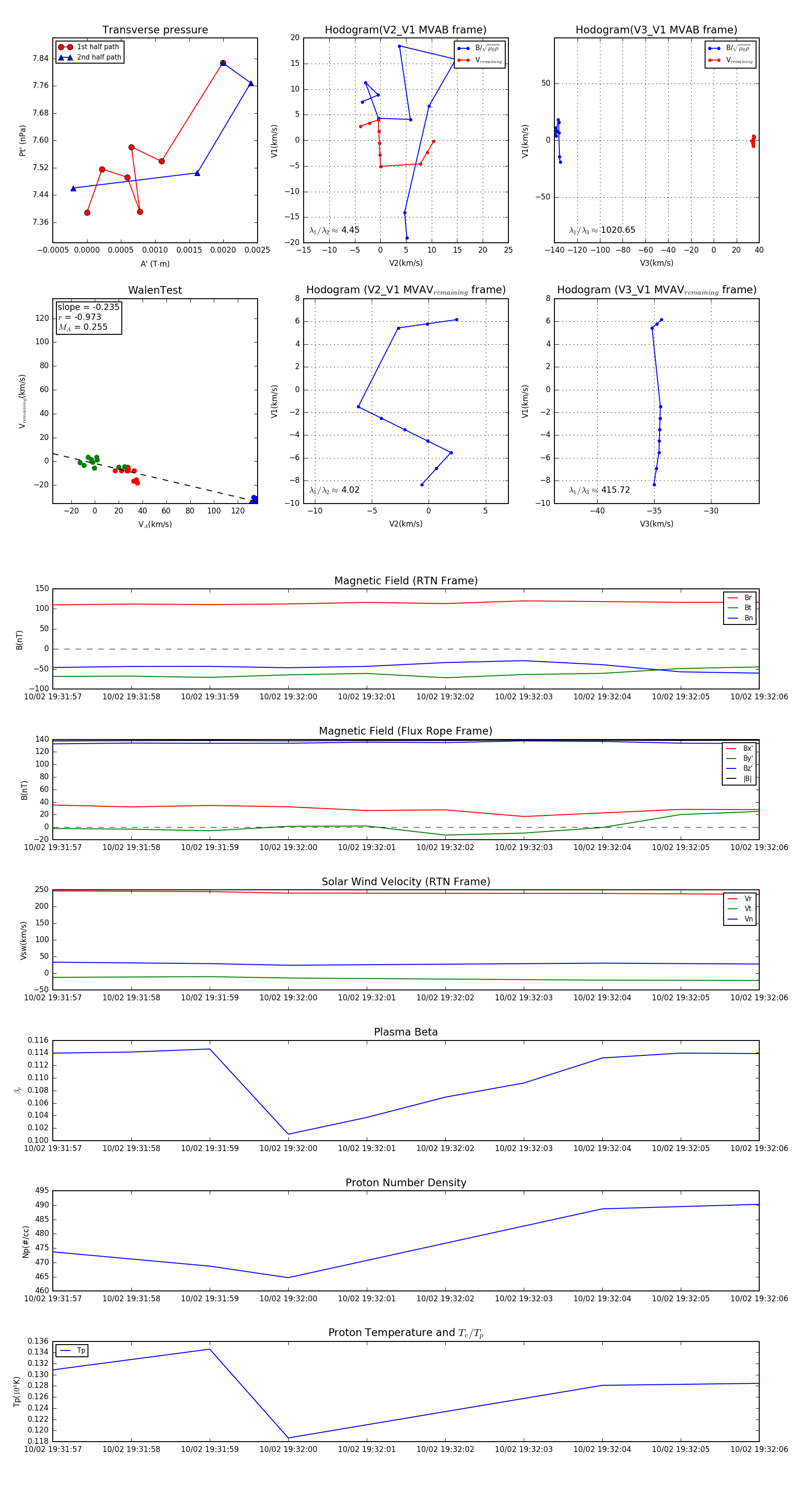
Flux Rope in 2024

Flux Rope Event 2024-10-02 19:31:57 ~ 2024-10-02 19:32:06 (10 seconds)


plot