HOME   LIST
‹–   –›

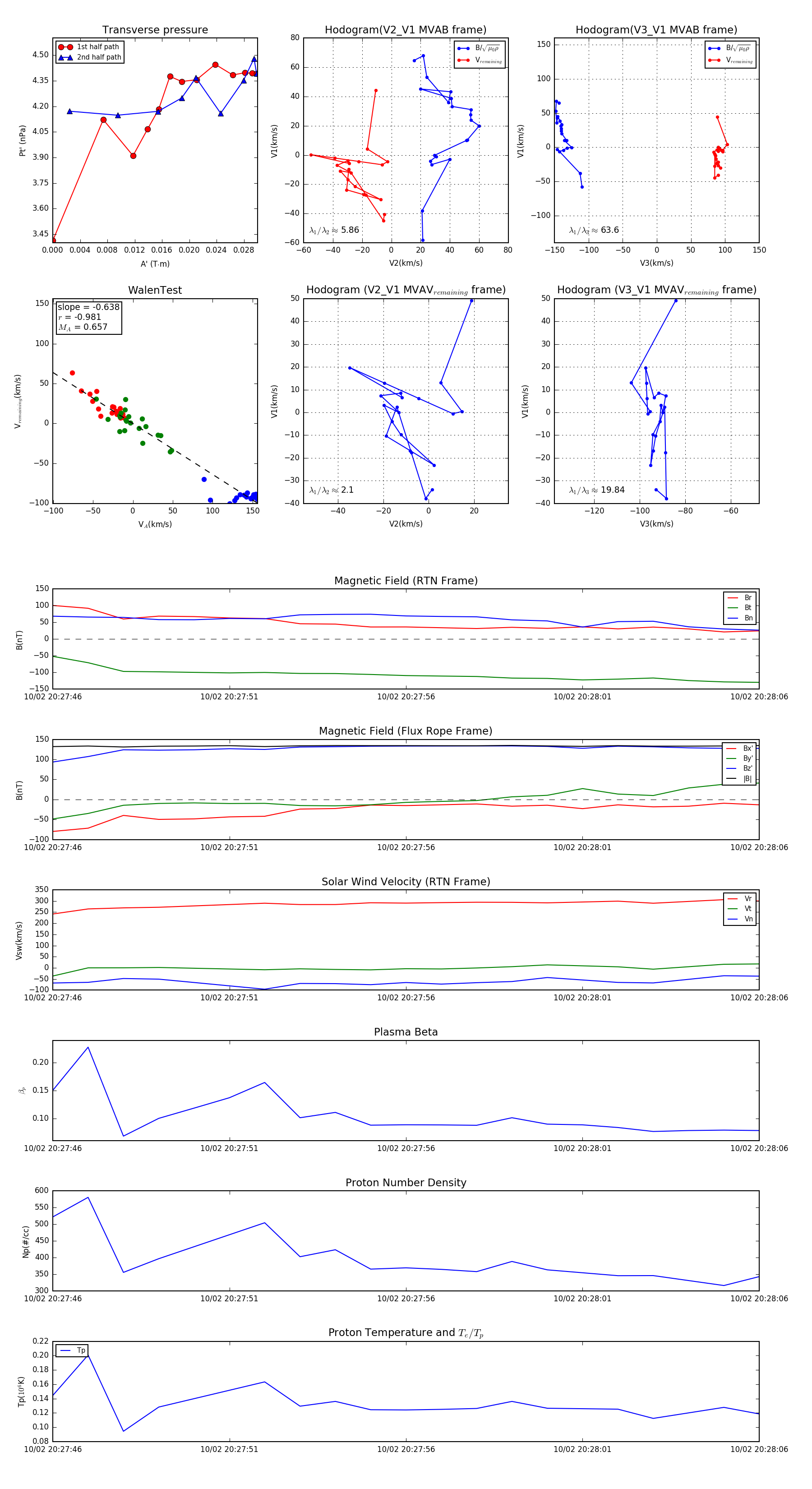
Flux Rope in 2024

Flux Rope Event 2024-10-02 20:27:46 ~ 2024-10-02 20:28:06 (21 seconds)


plot