HOME   LIST
‹–   –›

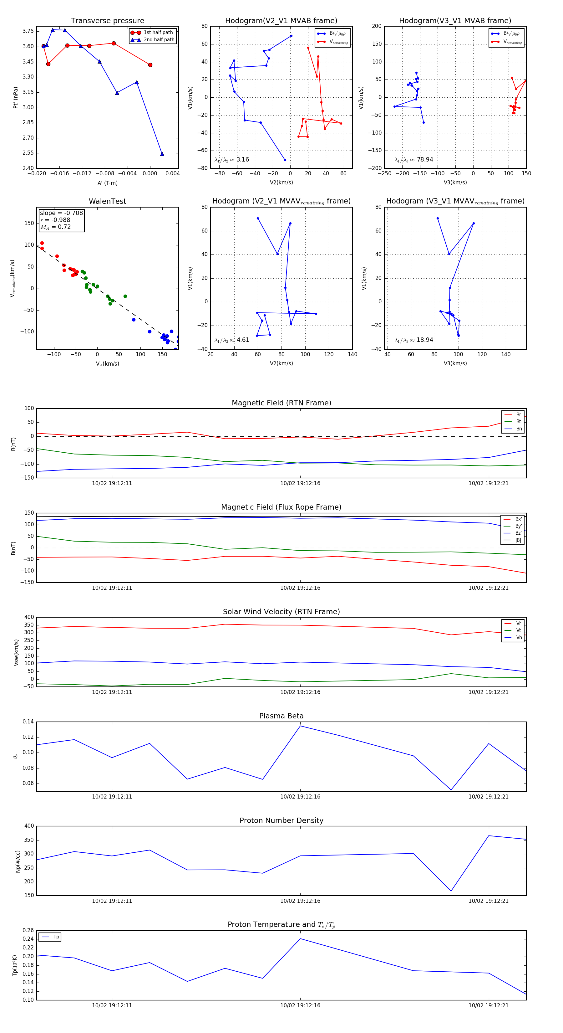
Flux Rope in 2024

Flux Rope Event 2024-10-02 19:12:09 ~ 2024-10-02 19:12:22 (14 seconds)


plot