HOME   LIST
‹–   –›

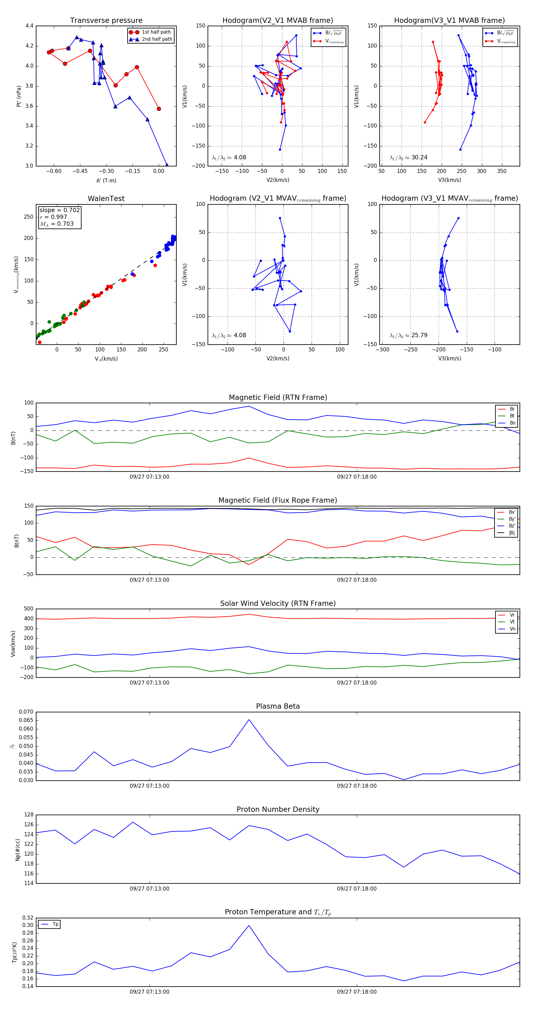
Flux Rope in 2024

Flux Rope Event 2024-09-27 07:10:16 ~ 2024-09-27 07:21:56 (701 seconds)


plot