HOME   LIST
‹–   –›

Flux Rope in 2024

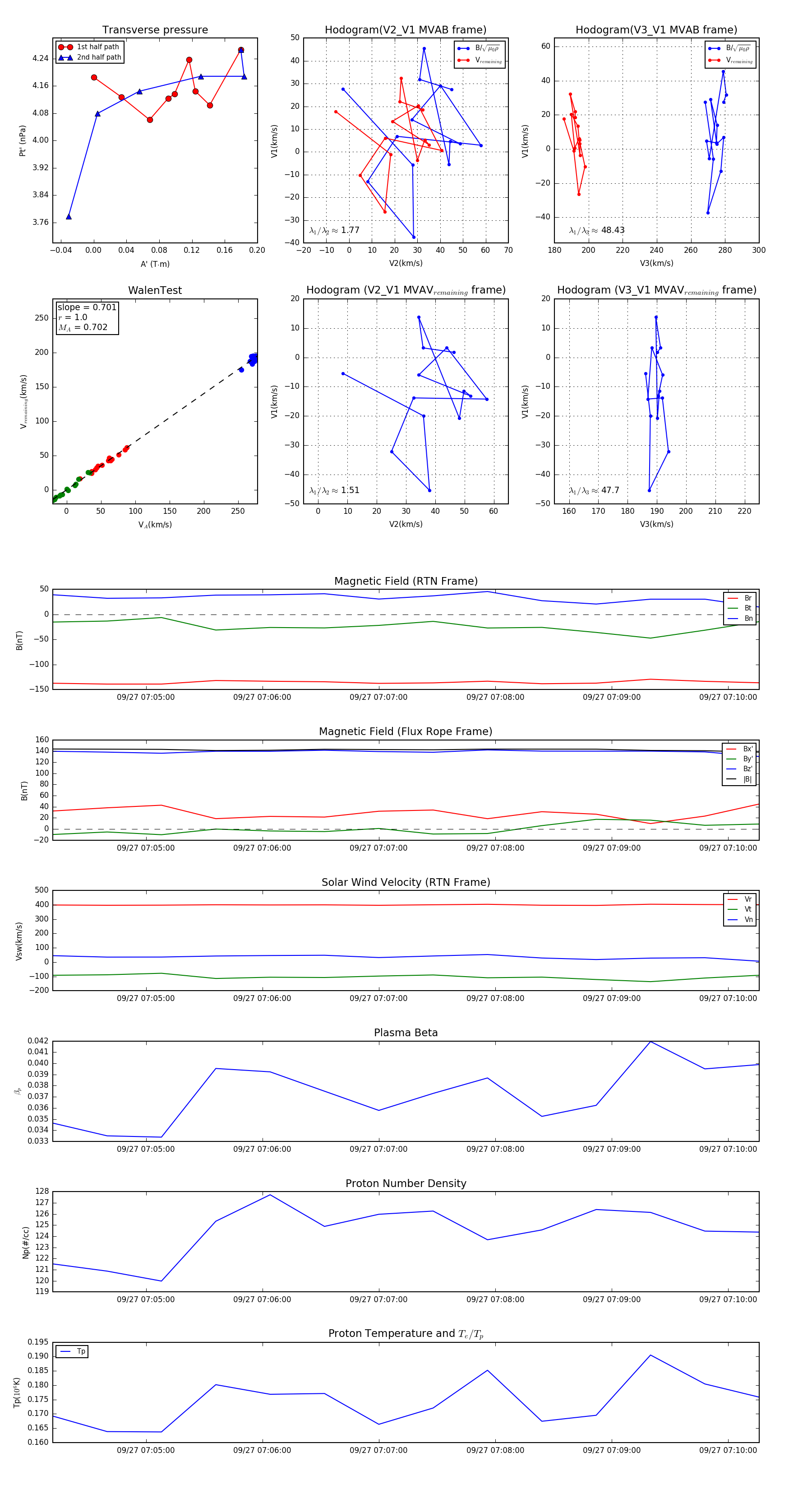
Flux Rope Event 2024-09-27 07:04:12 ~ 2024-09-27 07:10:16 (365 seconds)


plot