HOME   LIST
‹–   –›

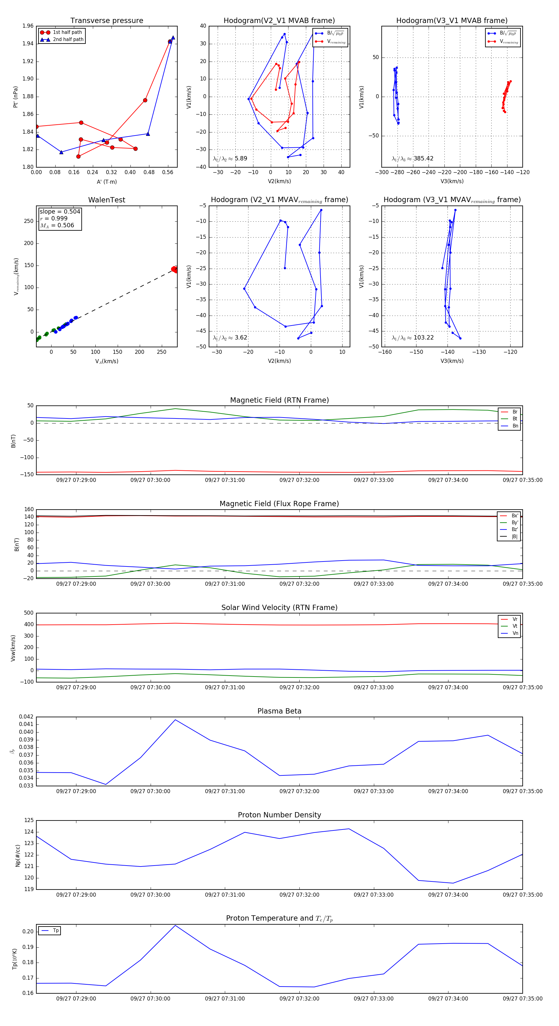
Flux Rope in 2024

Flux Rope Event 2024-09-27 07:28:28 ~ 2024-09-27 07:35:00 (393 seconds)


plot