HOME   LIST
‹–   –›

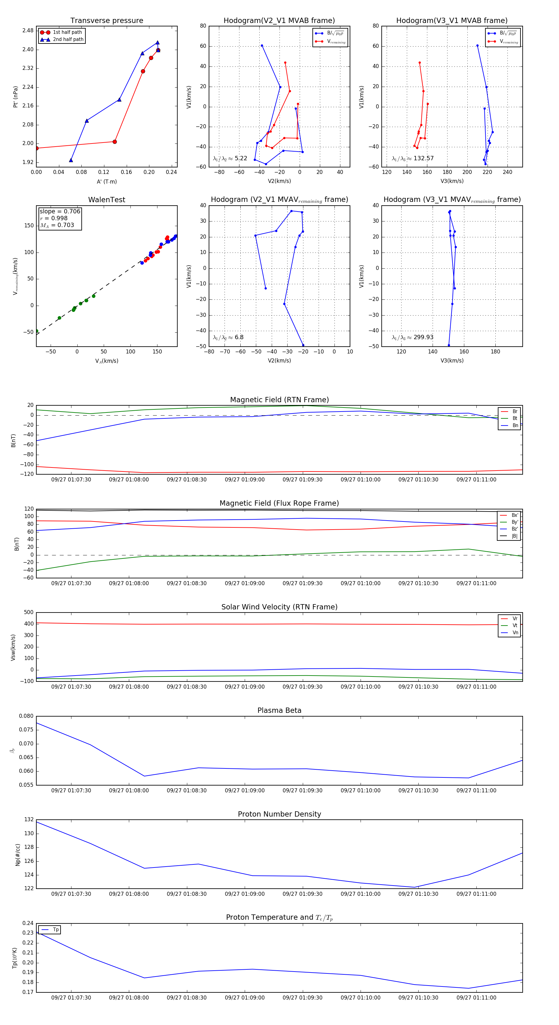
Flux Rope in 2024

Flux Rope Event 2024-09-27 01:07:12 ~ 2024-09-27 01:11:24 (253 seconds)


plot