HOME   LIST
‹–   –›

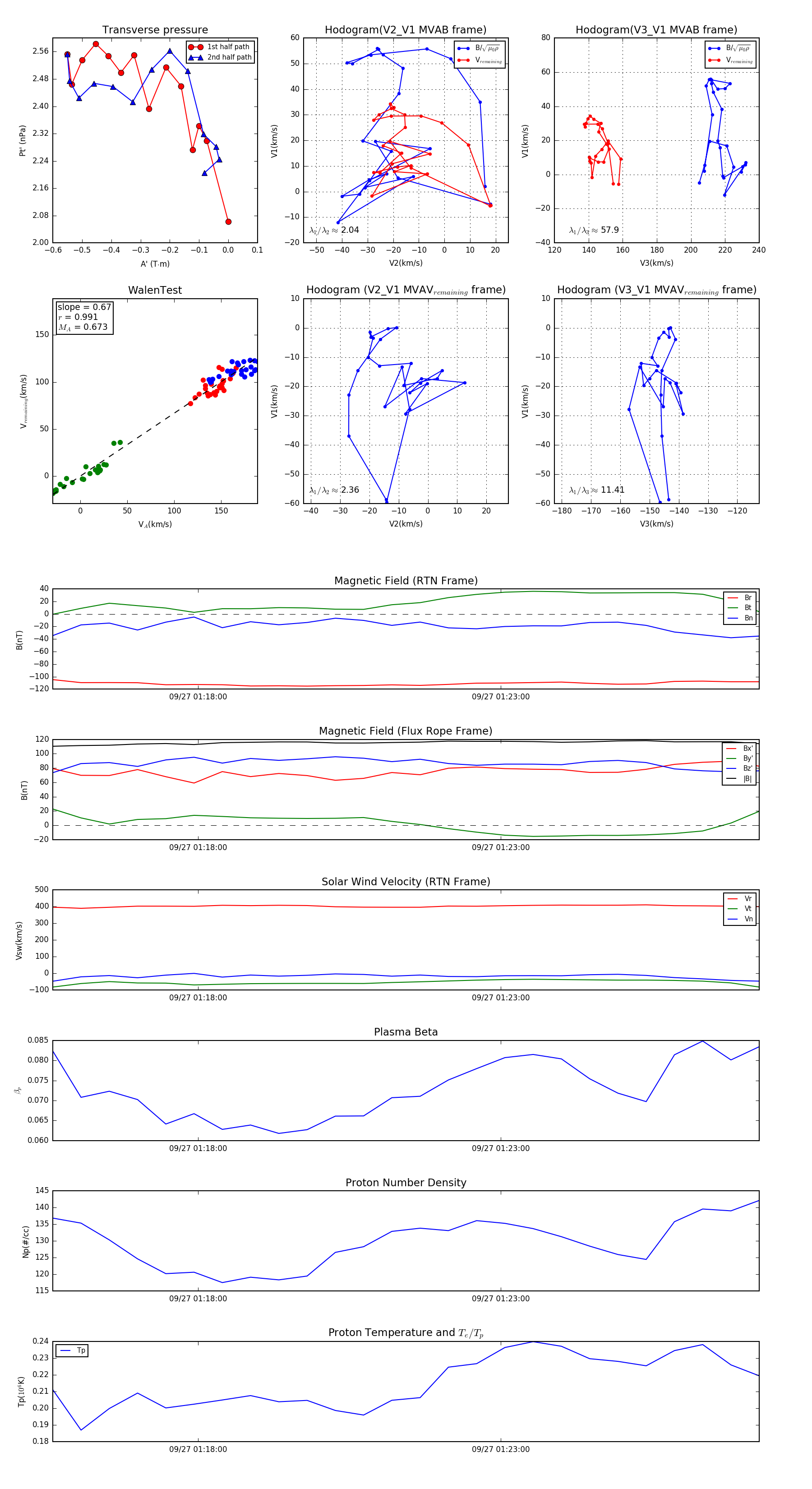
Flux Rope in 2024

Flux Rope Event 2024-09-27 01:15:36 ~ 2024-09-27 01:27:16 (701 seconds)


plot