HOME   LIST
‹–   –›

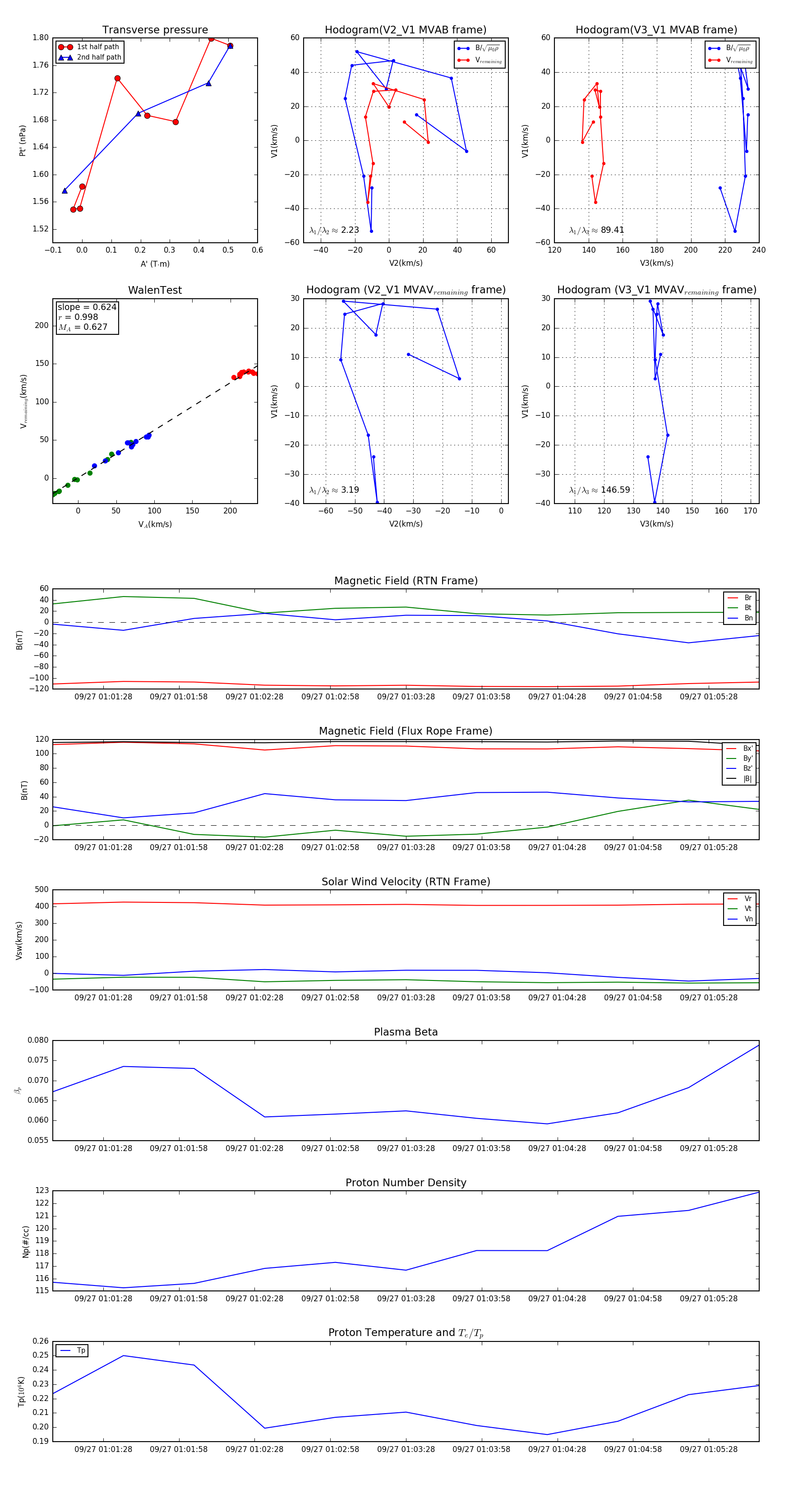
Flux Rope in 2024

Flux Rope Event 2024-09-27 01:01:08 ~ 2024-09-27 01:05:48 (281 seconds)


plot