HOME   LIST
‹–   –›

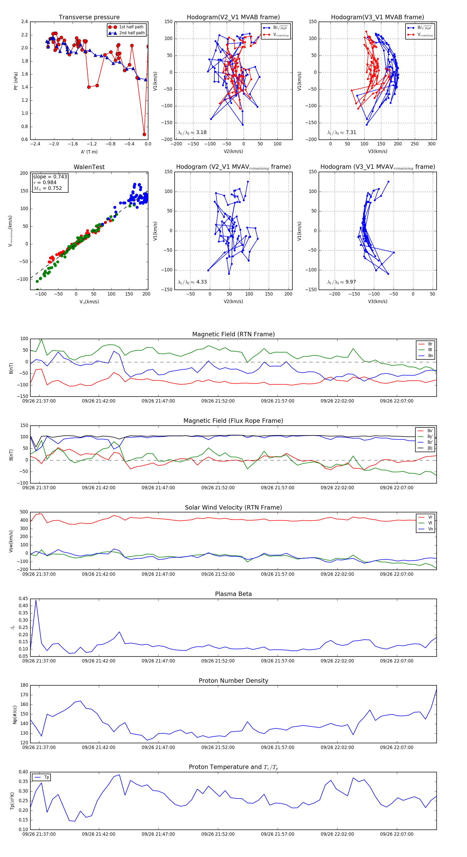
Flux Rope in 2024

Flux Rope Event 2024-09-26 21:36:16 ~ 2024-09-26 22:10:20 (2045 seconds)


plot