HOME   LIST
‹–   –›

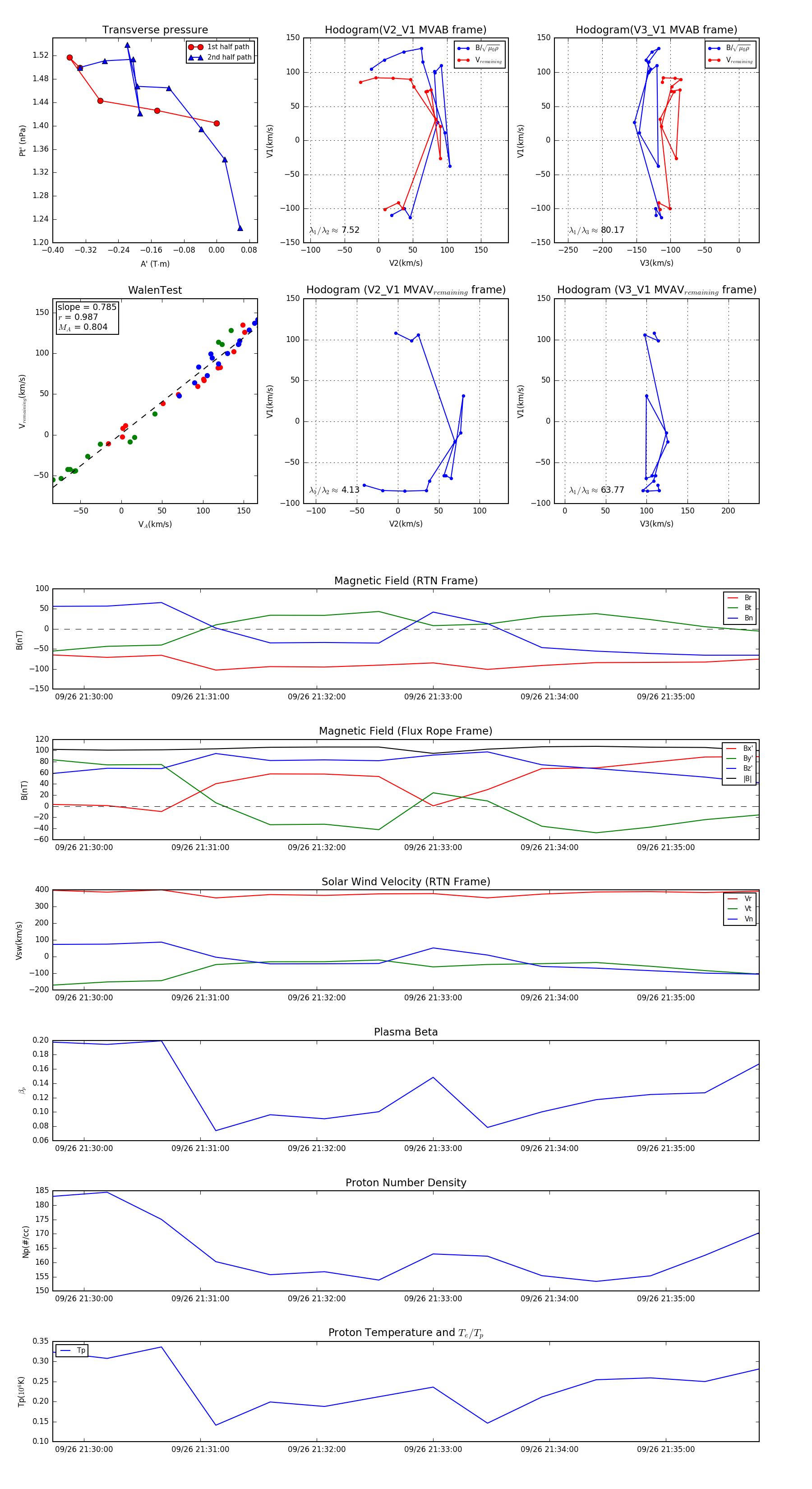
Flux Rope in 2024

Flux Rope Event 2024-09-26 21:29:44 ~ 2024-09-26 21:35:48 (365 seconds)


plot