HOME   LIST
‹–   –›

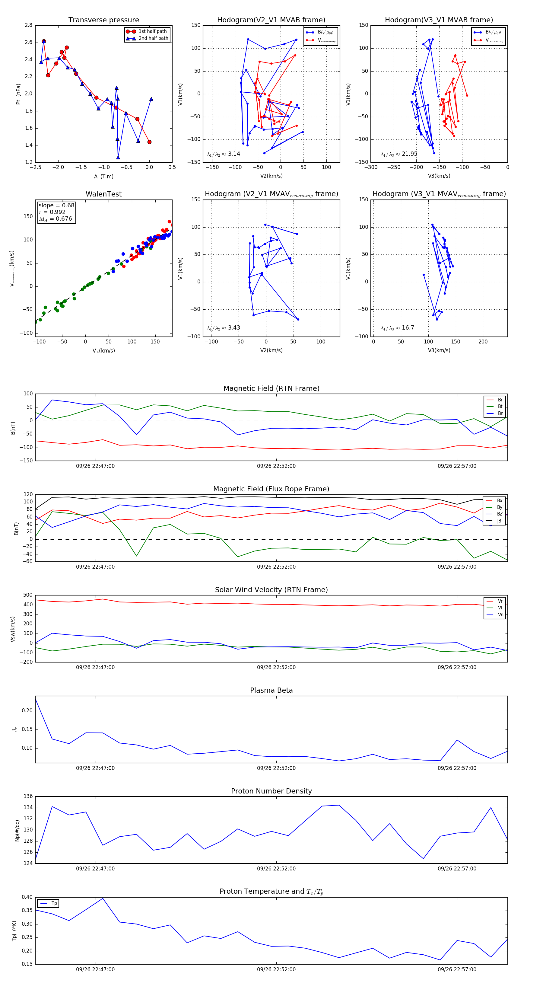
Flux Rope in 2024

Flux Rope Event 2024-09-26 22:45:20 ~ 2024-09-26 22:58:24 (785 seconds)


plot