HOME   LIST
‹–   –›

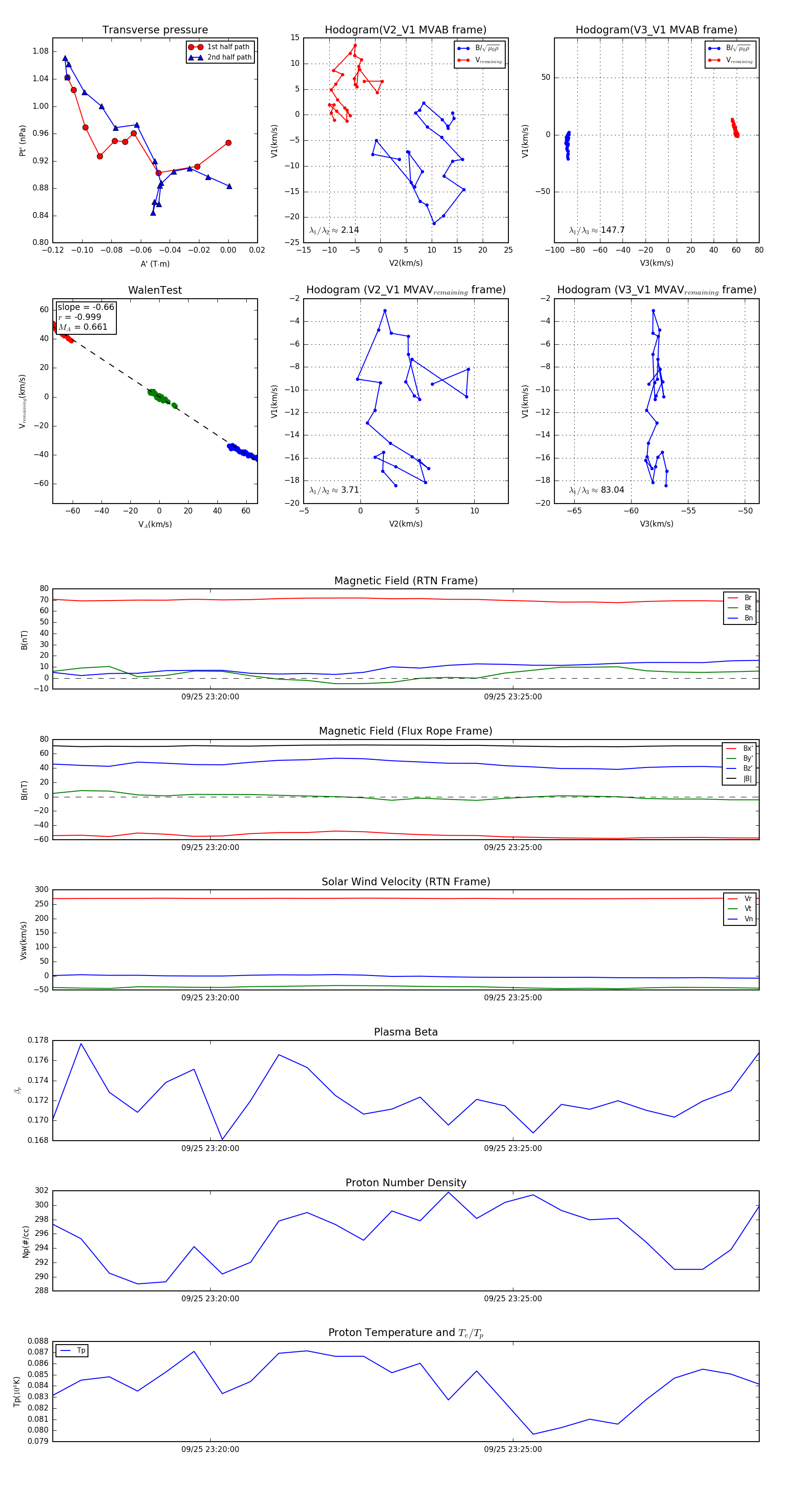
Flux Rope in 2024

Flux Rope Event 2024-09-25 23:17:24 ~ 2024-09-25 23:29:04 (701 seconds)


plot