HOME   LIST
‹–   –›

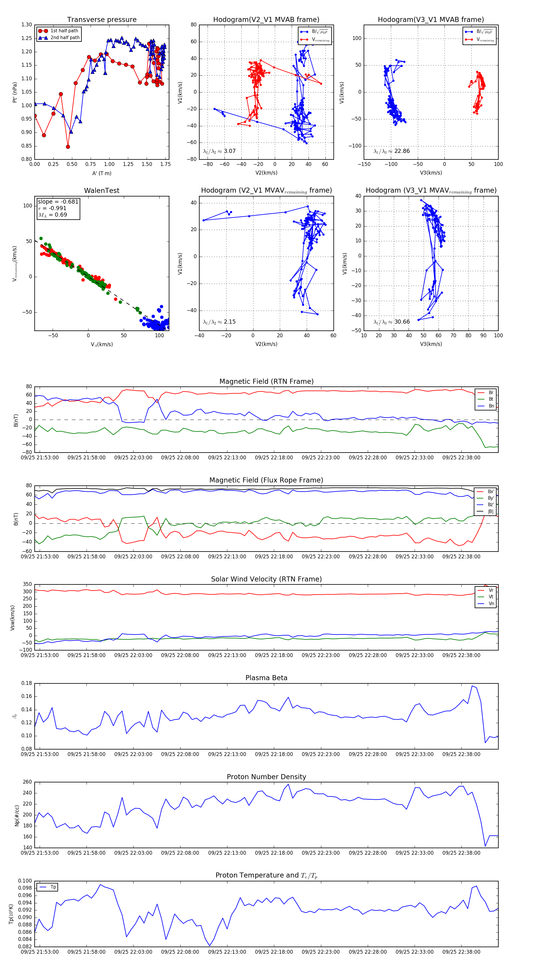
Flux Rope in 2024

Flux Rope Event 2024-09-25 21:52:28 ~ 2024-09-25 22:41:56 (2969 seconds)


plot