HOME   LIST
‹–   –›

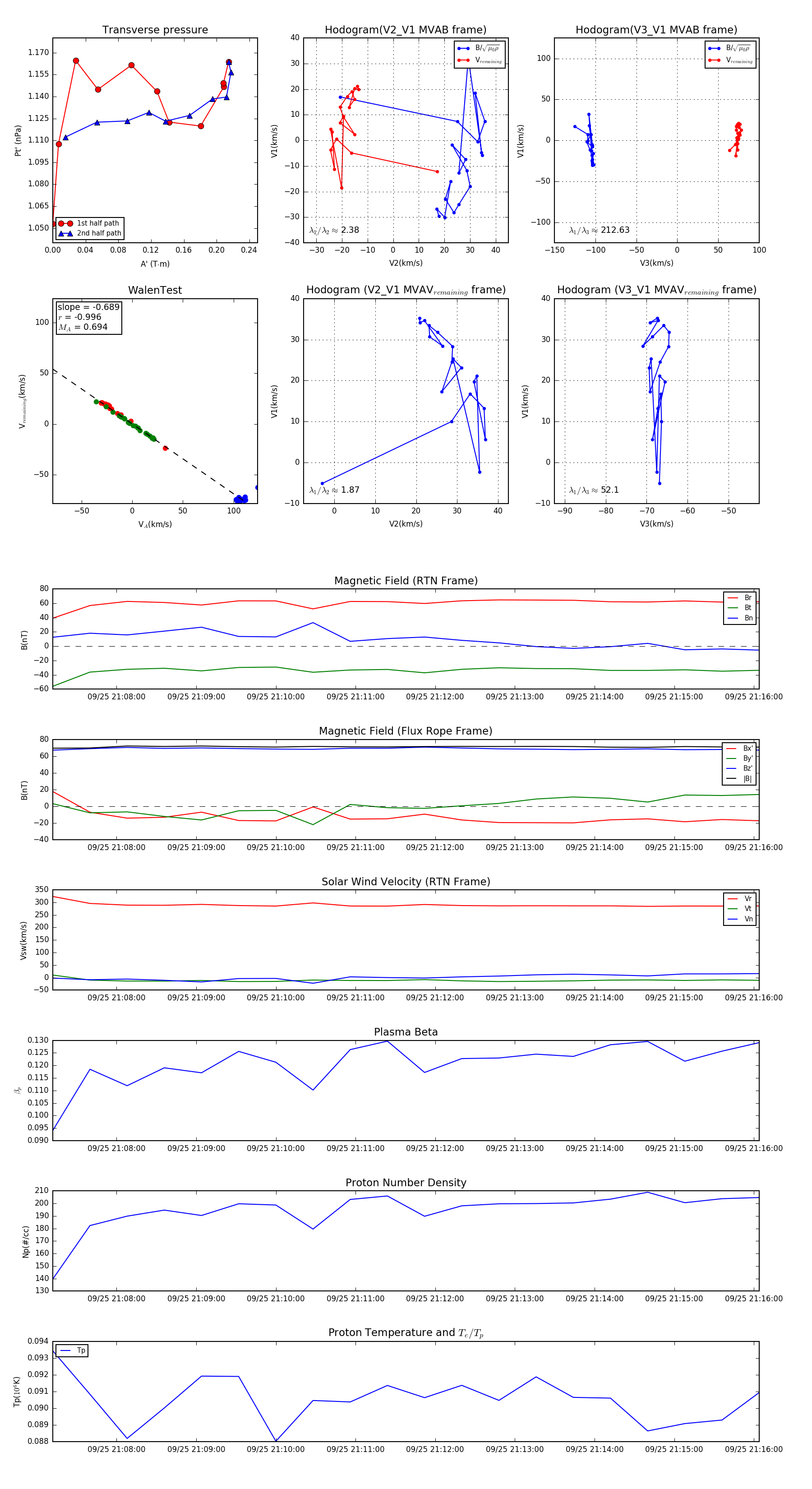
Flux Rope in 2024

Flux Rope Event 2024-09-25 21:07:12 ~ 2024-09-25 21:16:04 (533 seconds)


plot