HOME   LIST
‹–   –›

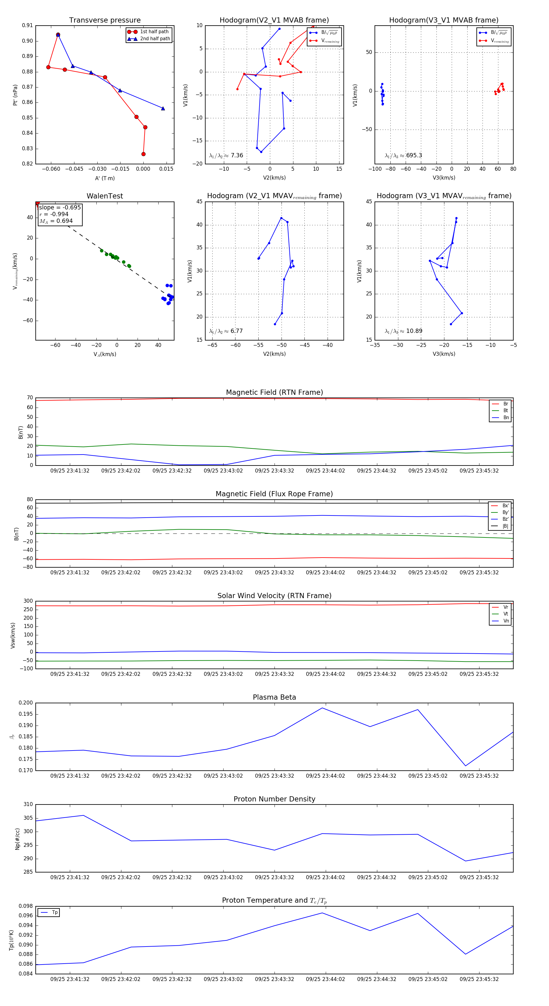
Flux Rope in 2024

Flux Rope Event 2024-09-25 23:41:12 ~ 2024-09-25 23:45:52 (281 seconds)


plot