HOME   LIST
‹–   –›

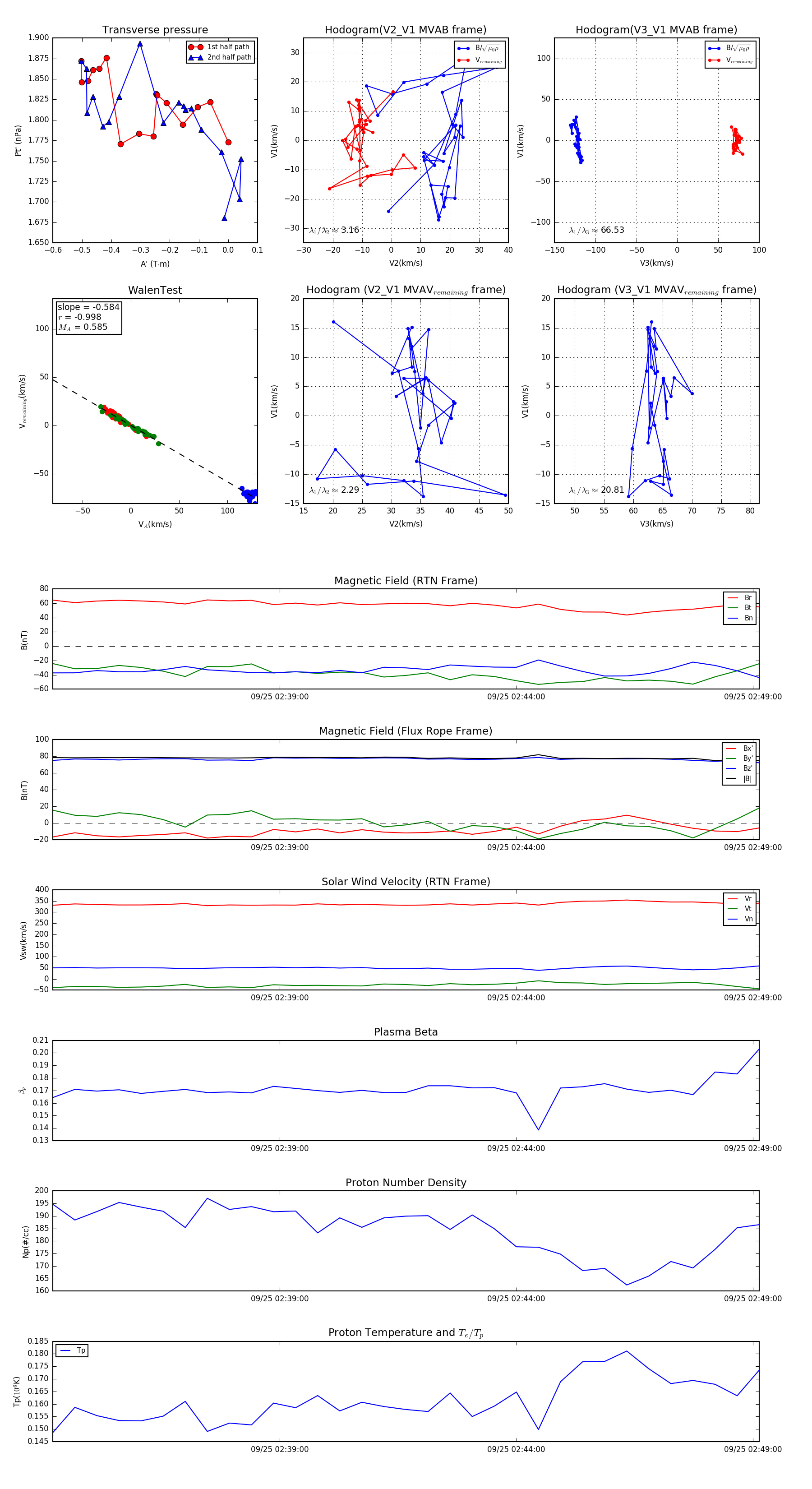
Flux Rope in 2024

Flux Rope Event 2024-09-25 02:34:12 ~ 2024-09-25 02:49:08 (897 seconds)


plot