HOME   LIST
‹–   –›

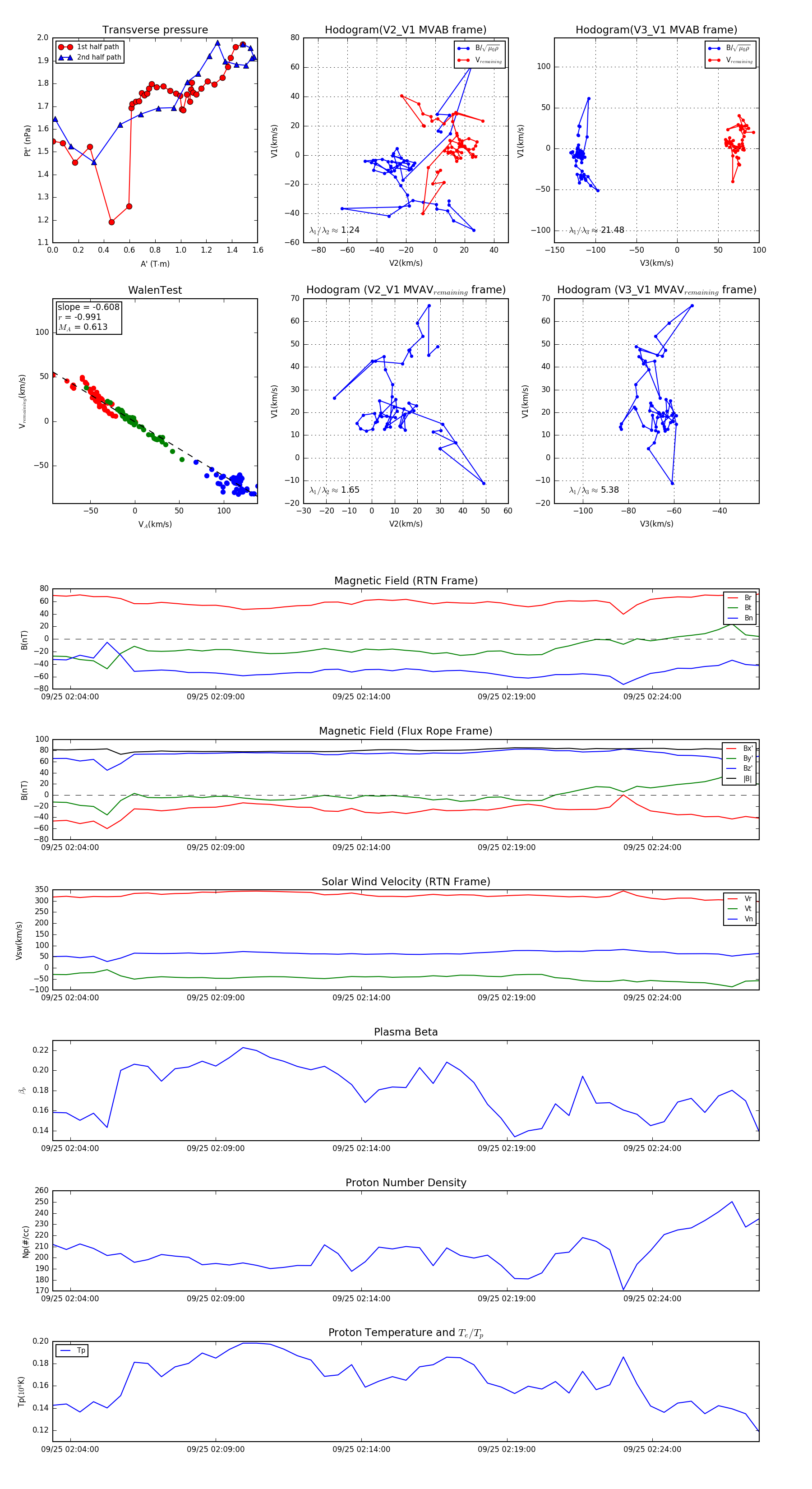
Flux Rope in 2024

Flux Rope Event 2024-09-25 02:03:24 ~ 2024-09-25 02:27:40 (1457 seconds)


plot