HOME   LIST
‹–   –›

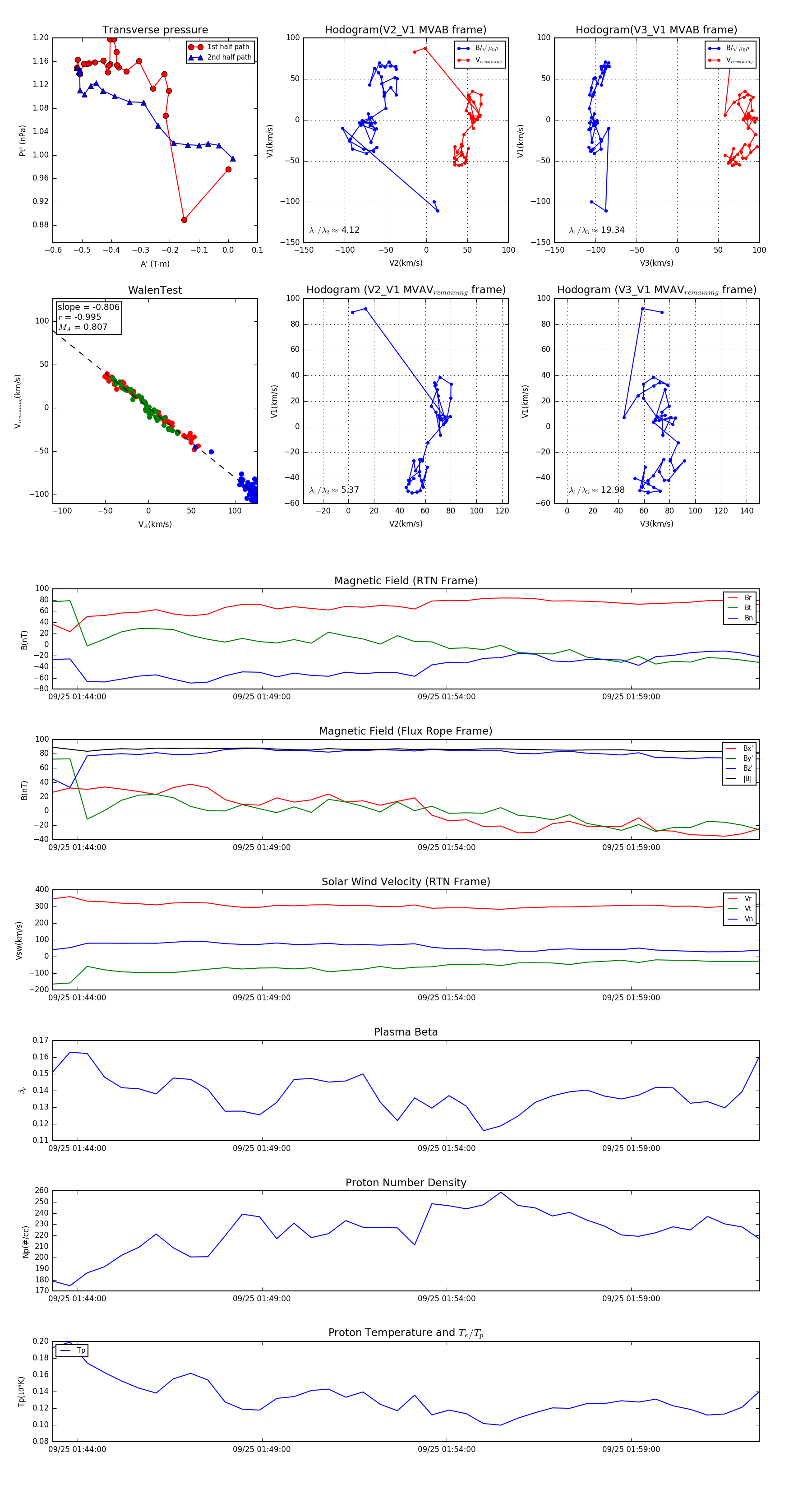
Flux Rope in 2024

Flux Rope Event 2024-09-25 01:43:20 ~ 2024-09-25 02:02:28 (1149 seconds)


plot