HOME   LIST
‹–   –›

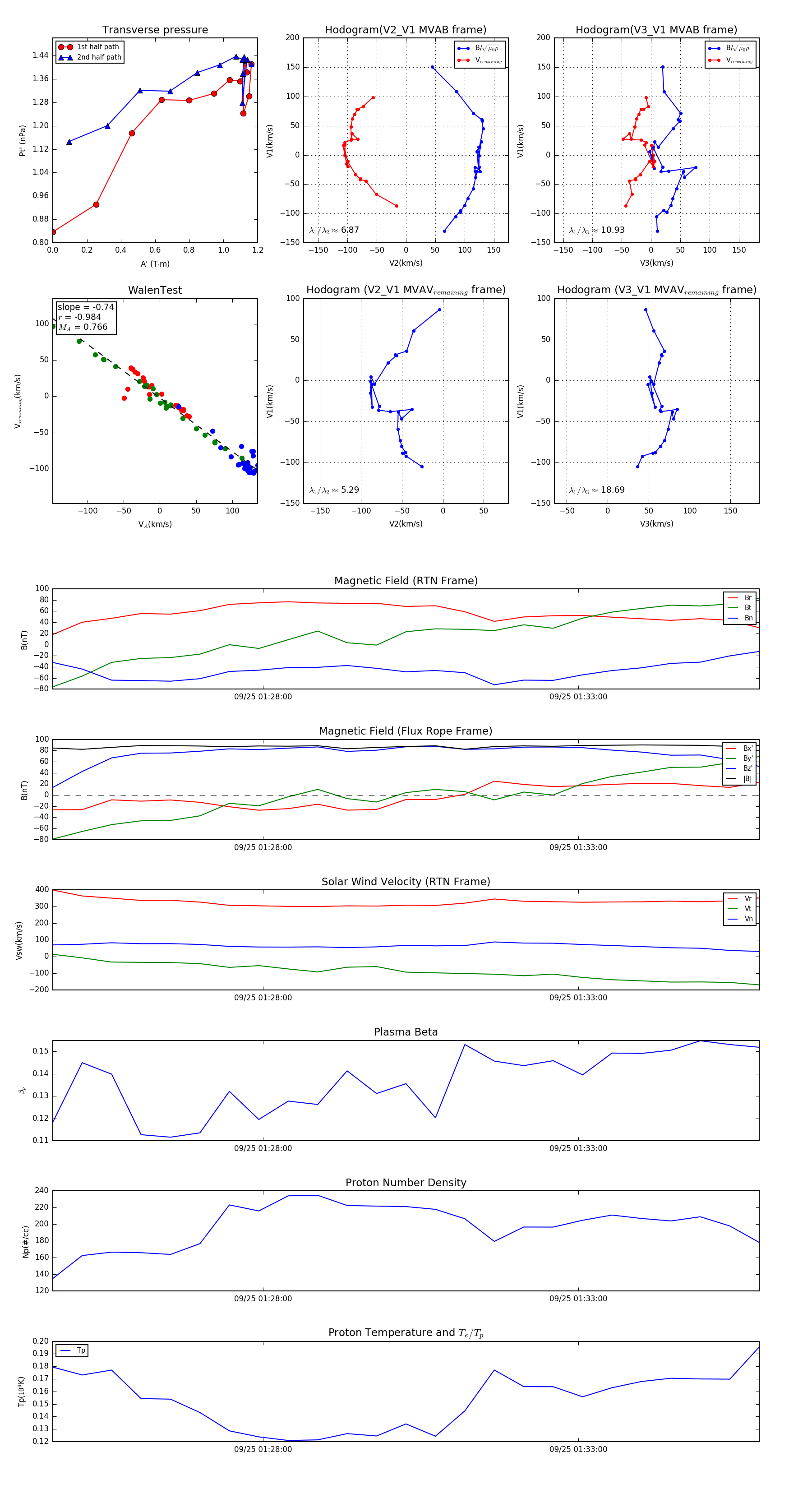
Flux Rope in 2024

Flux Rope Event 2024-09-25 01:24:40 ~ 2024-09-25 01:35:52 (673 seconds)


plot