HOME   LIST
‹–   –›

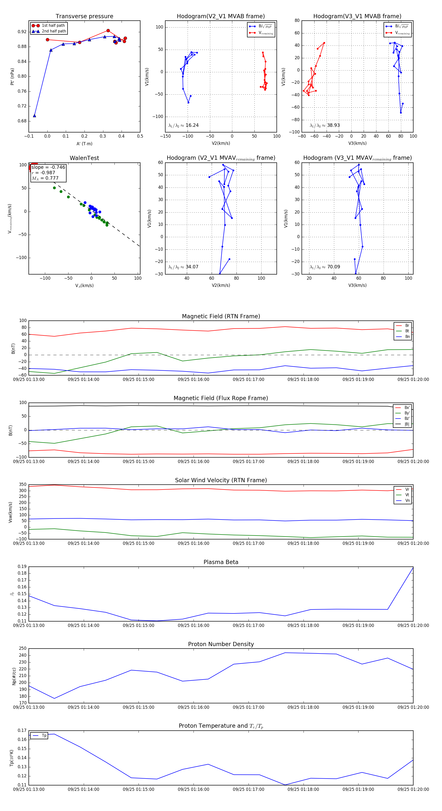
Flux Rope in 2024

Flux Rope Event 2024-09-25 01:13:00 ~ 2024-09-25 01:20:00 (421 seconds)


plot