HOME   LIST
‹–   –›

Flux Rope in 2024

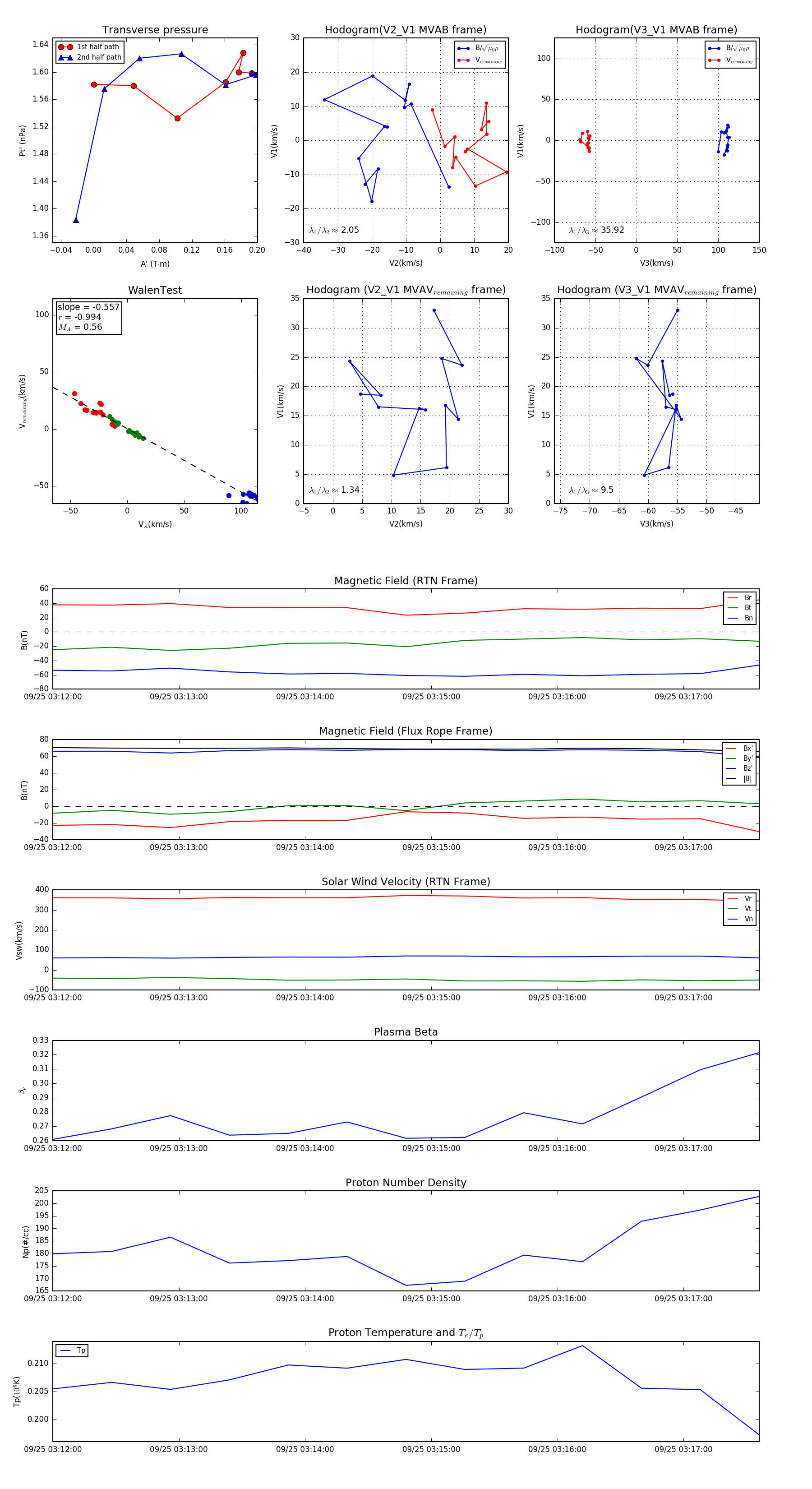
Flux Rope Event 2024-09-25 03:12:00 ~ 2024-09-25 03:17:36 (337 seconds)


plot