HOME   LIST
‹–   –›

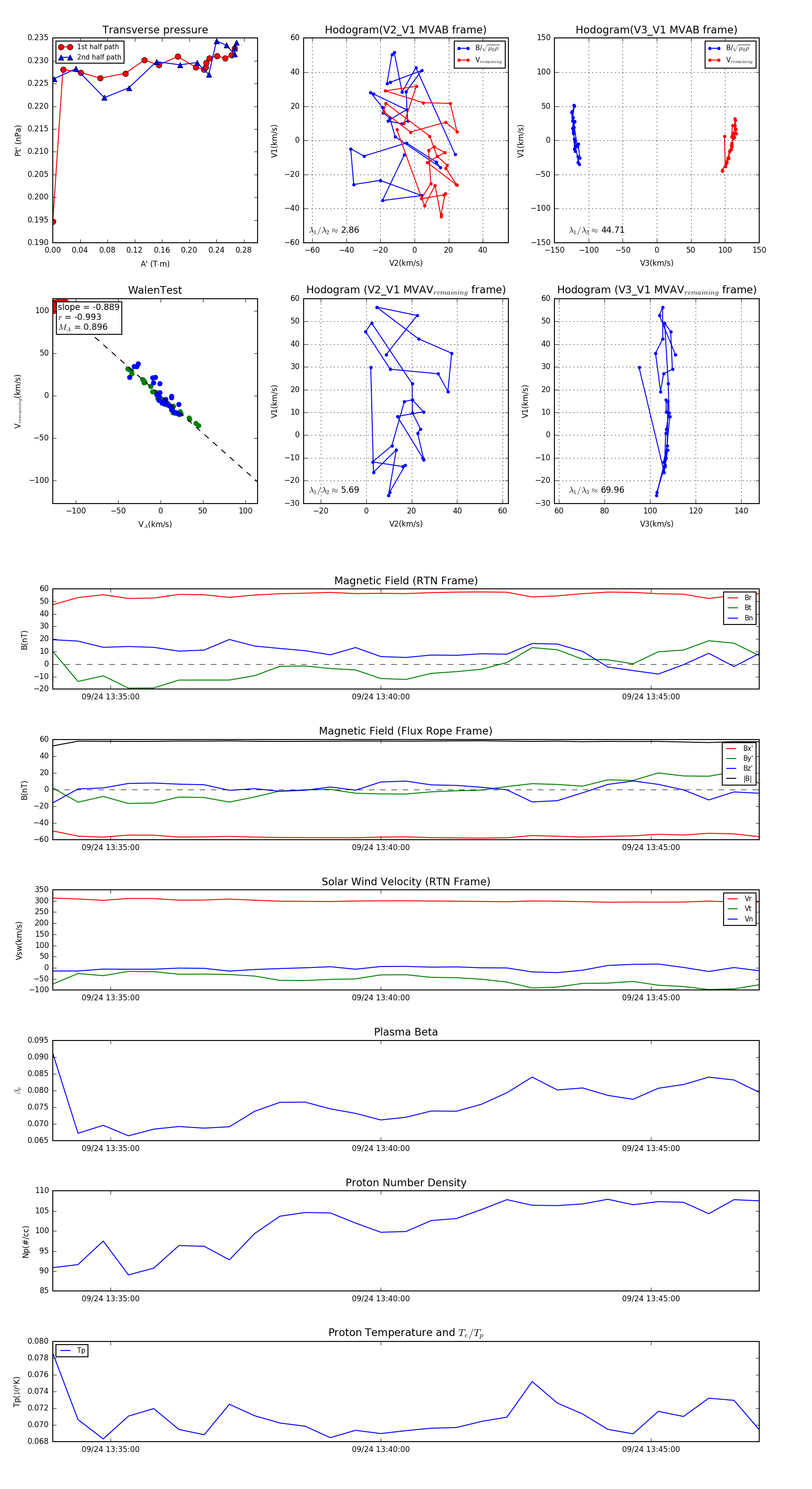
Flux Rope in 2024

Flux Rope Event 2024-09-24 13:33:56 ~ 2024-09-24 13:47:00 (785 seconds)


plot