HOME   LIST
‹–   –›

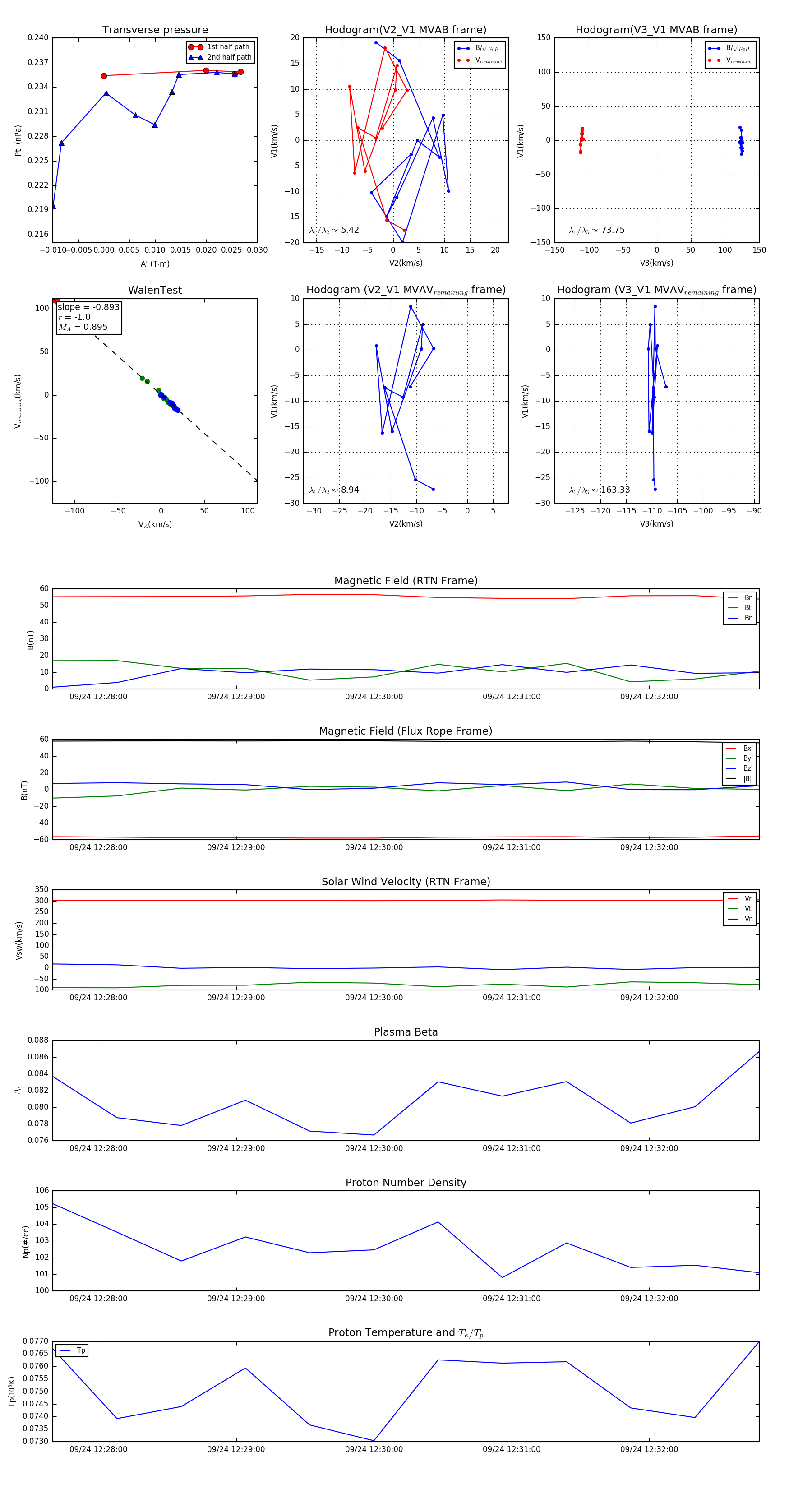
Flux Rope in 2024

Flux Rope Event 2024-09-24 12:27:40 ~ 2024-09-24 12:32:48 (309 seconds)


plot