HOME   LIST
‹–   –›

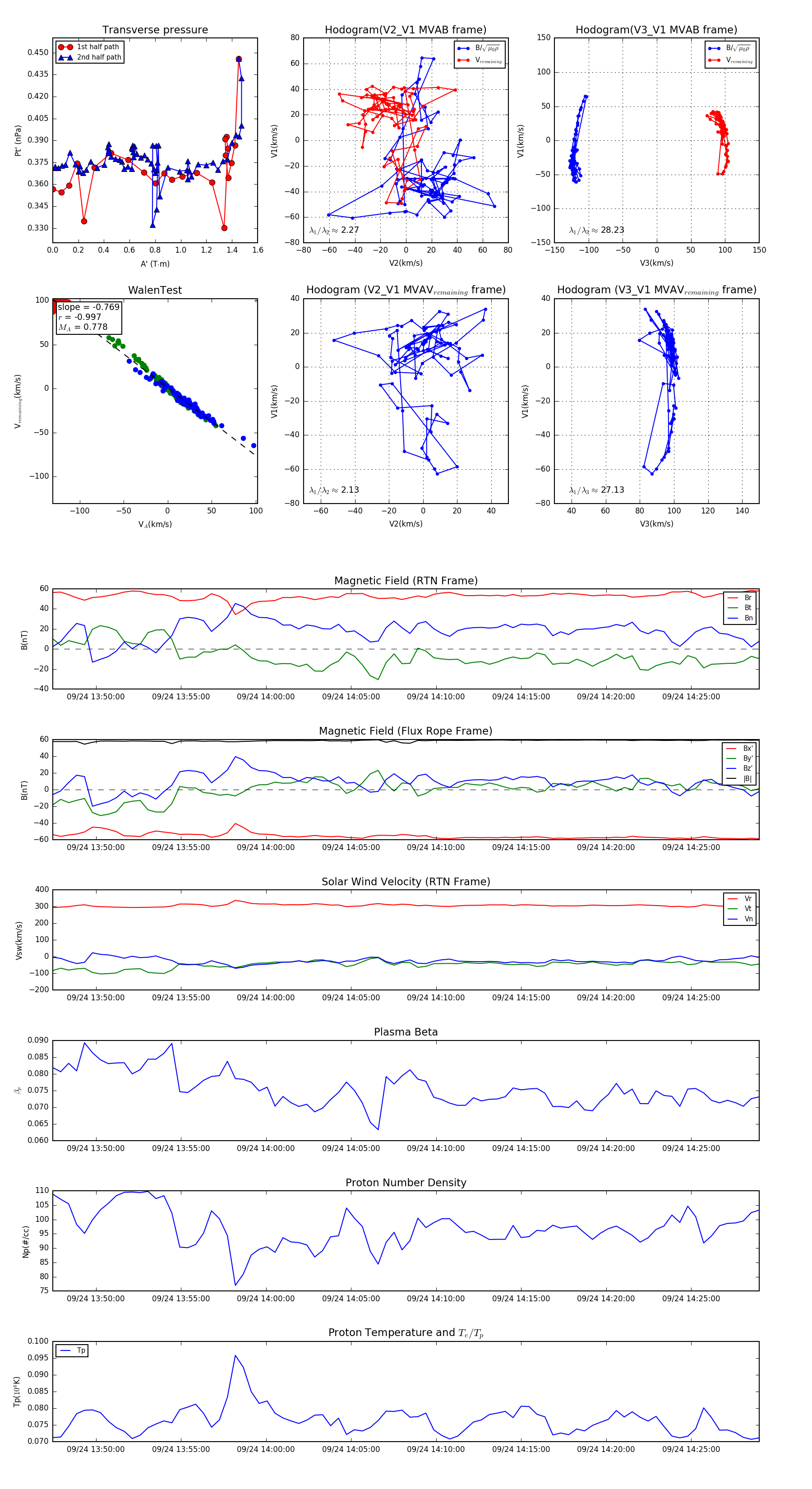
Flux Rope in 2024

Flux Rope Event 2024-09-24 13:47:28 ~ 2024-09-24 14:29:00 (2493 seconds)


plot