HOME   LIST
‹–   –›

Flux Rope in 2024

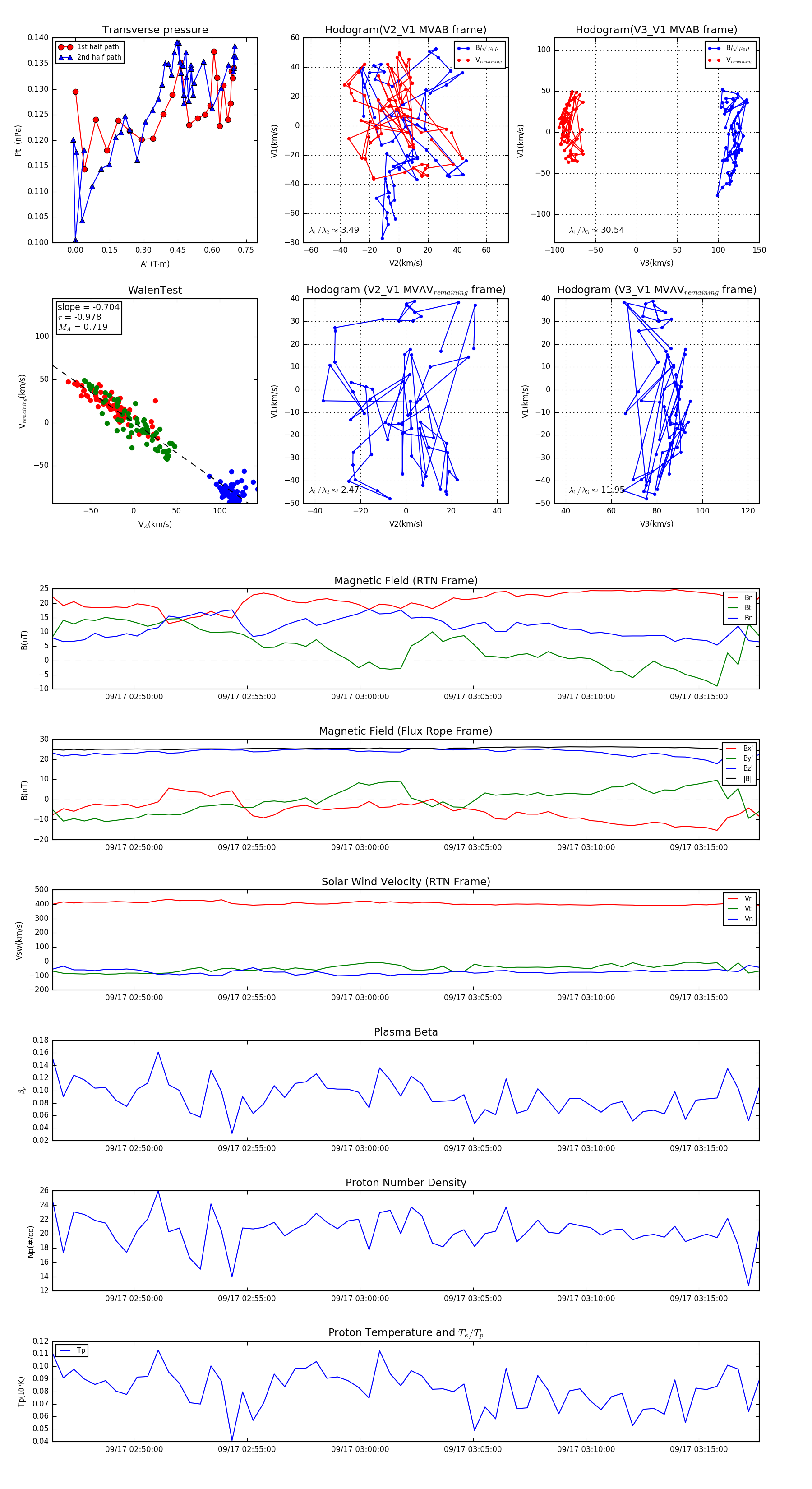
Flux Rope Event 2024-09-17 02:46:24 ~ 2024-09-17 03:17:40 (1877 seconds)


plot