HOME   LIST
‹–   –›

Flux Rope in 2024

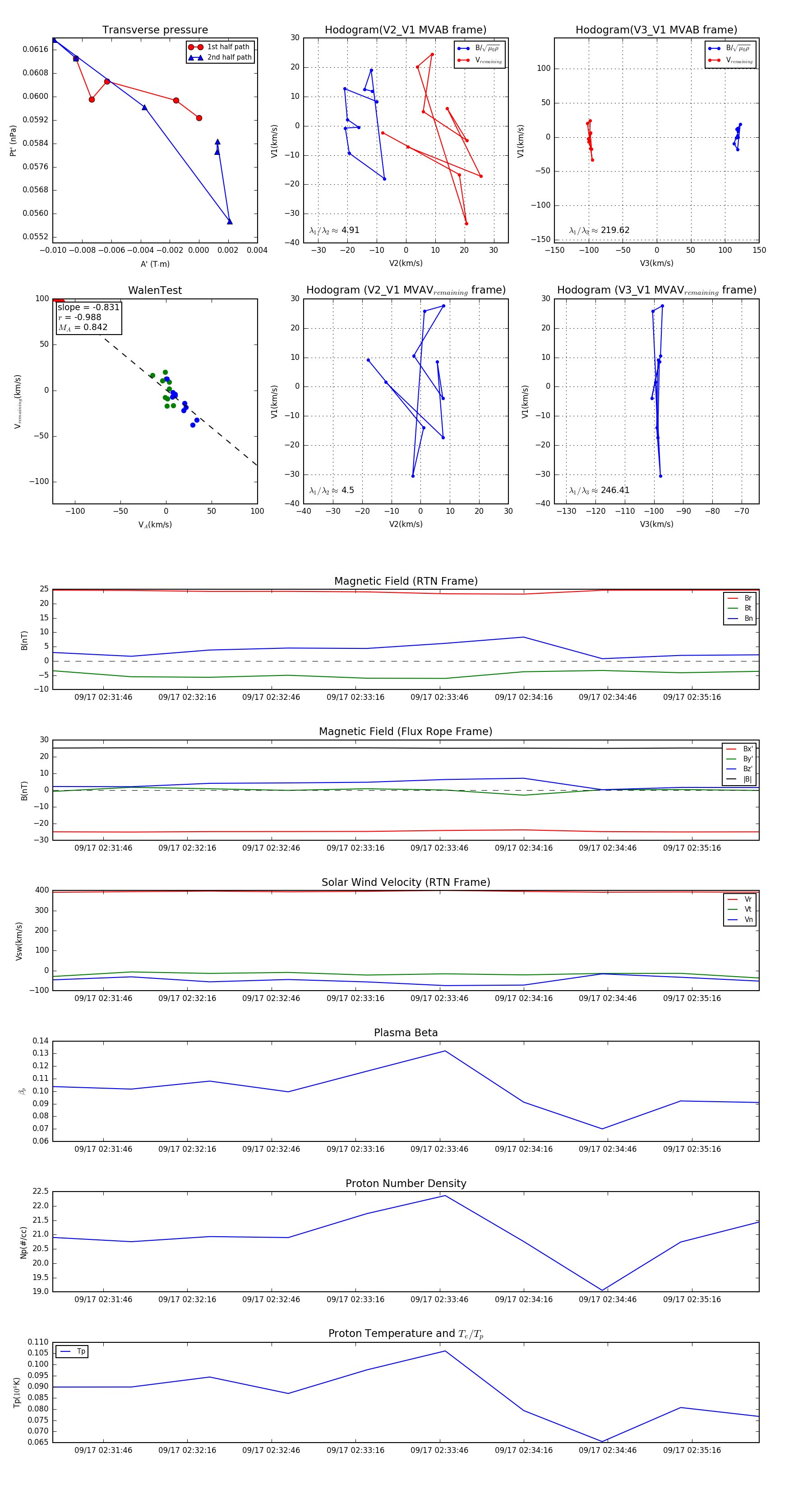
Flux Rope Event 2024-09-17 02:31:28 ~ 2024-09-17 02:35:40 (253 seconds)


plot