HOME   LIST
‹–   –›

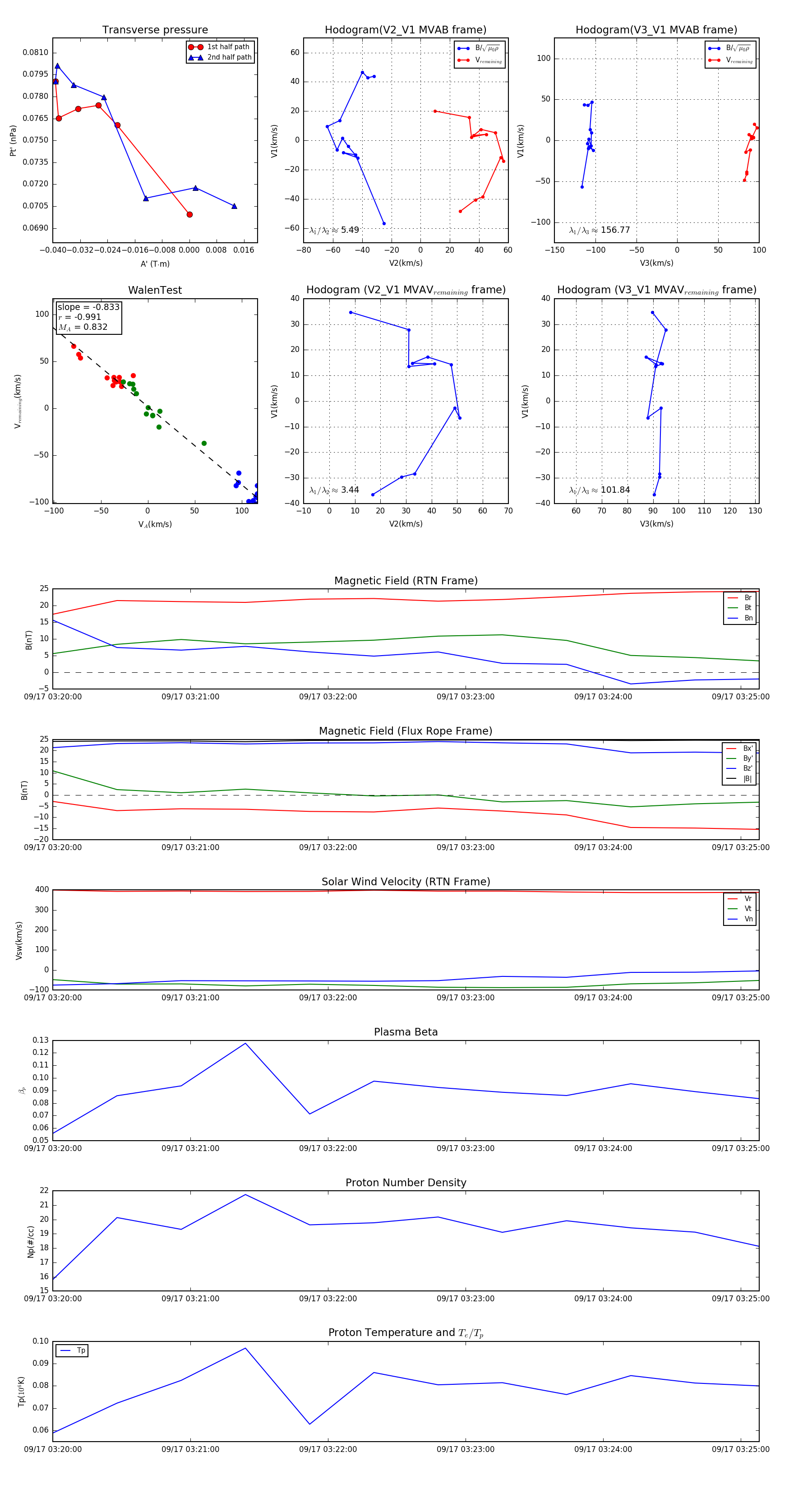
Flux Rope in 2024

Flux Rope Event 2024-09-17 03:20:00 ~ 2024-09-17 03:25:08 (309 seconds)


plot