HOME   LIST
‹–   –›

Flux Rope in 2024

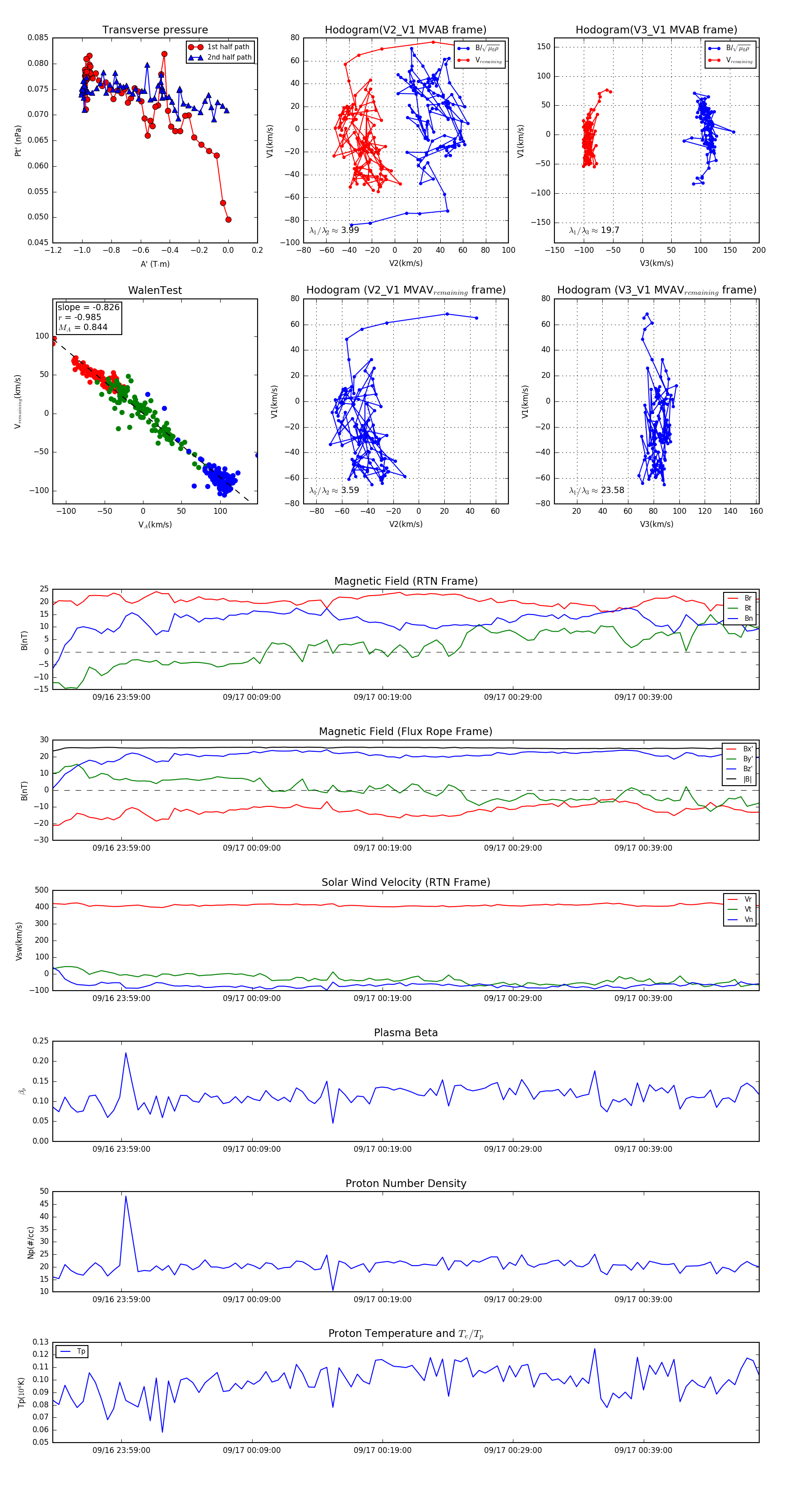
Flux Rope Event 2024-09-16 23:53:44 ~ 2024-09-17 00:47:52 (3249 seconds)


plot