HOME   LIST
‹–   –›

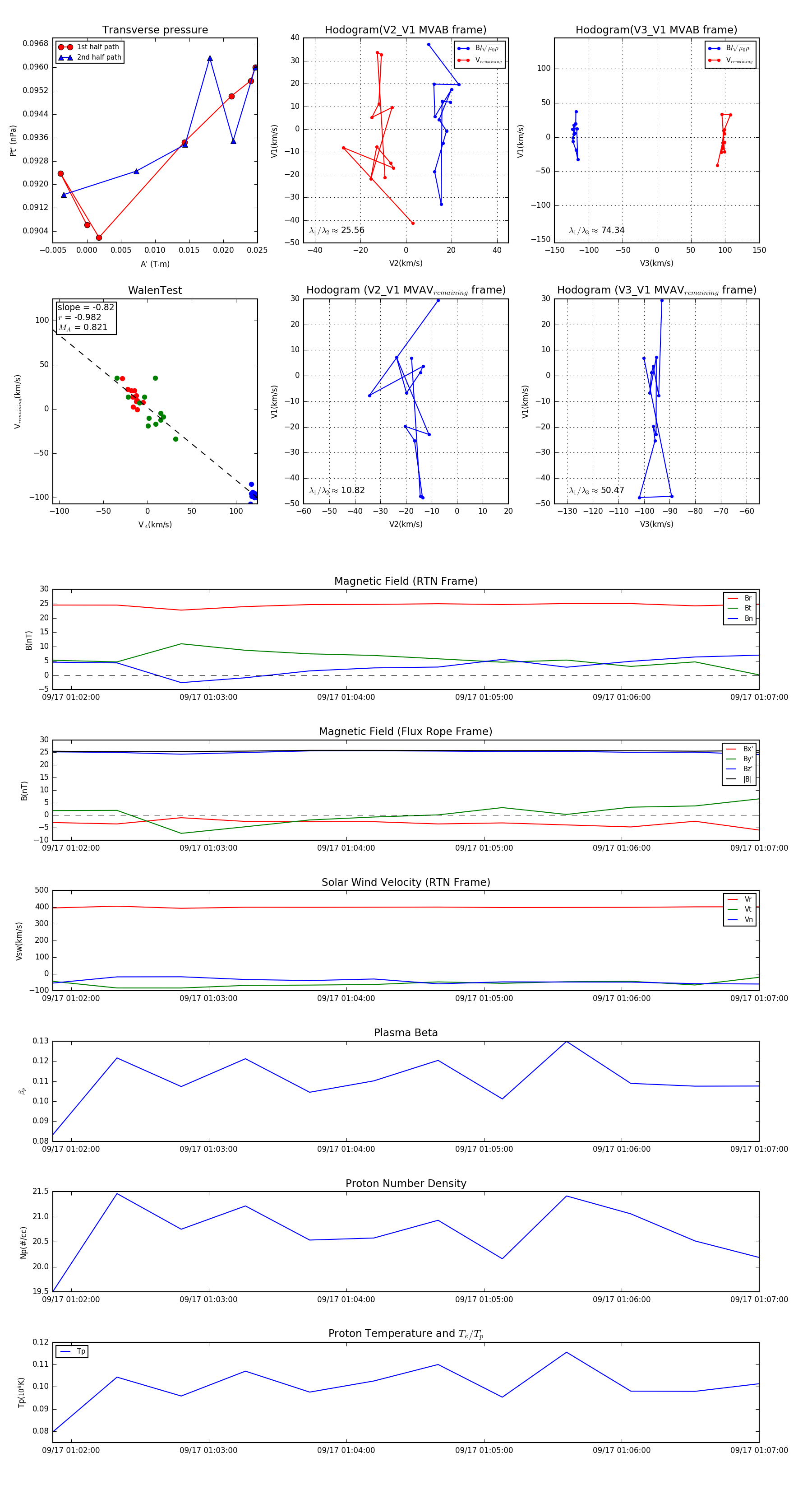
Flux Rope in 2024

Flux Rope Event 2024-09-17 01:01:52 ~ 2024-09-17 01:07:00 (309 seconds)


plot