HOME   LIST
‹–   –›

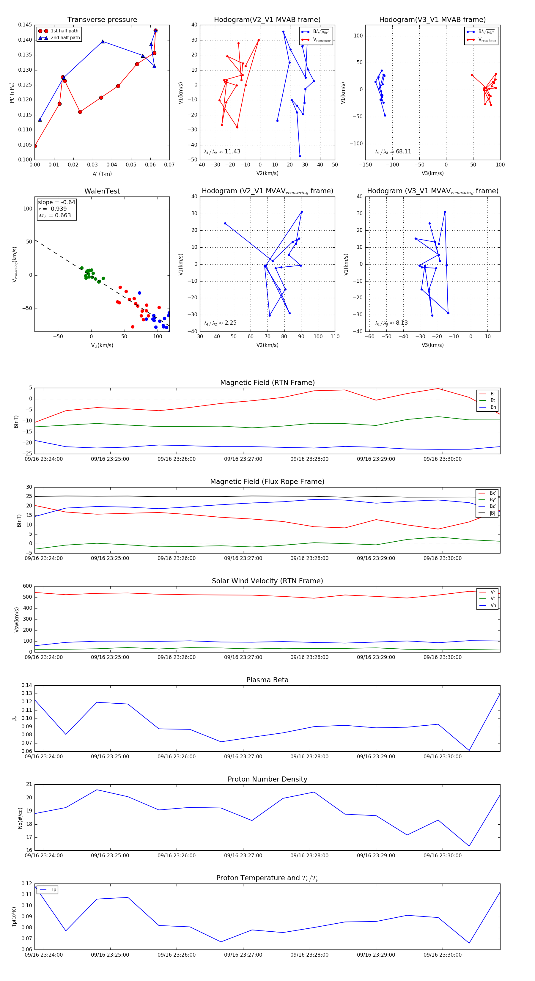
Flux Rope in 2024

Flux Rope Event 2024-09-16 23:23:52 ~ 2024-09-16 23:30:52 (421 seconds)


plot