HOME   LIST
‹–   –›

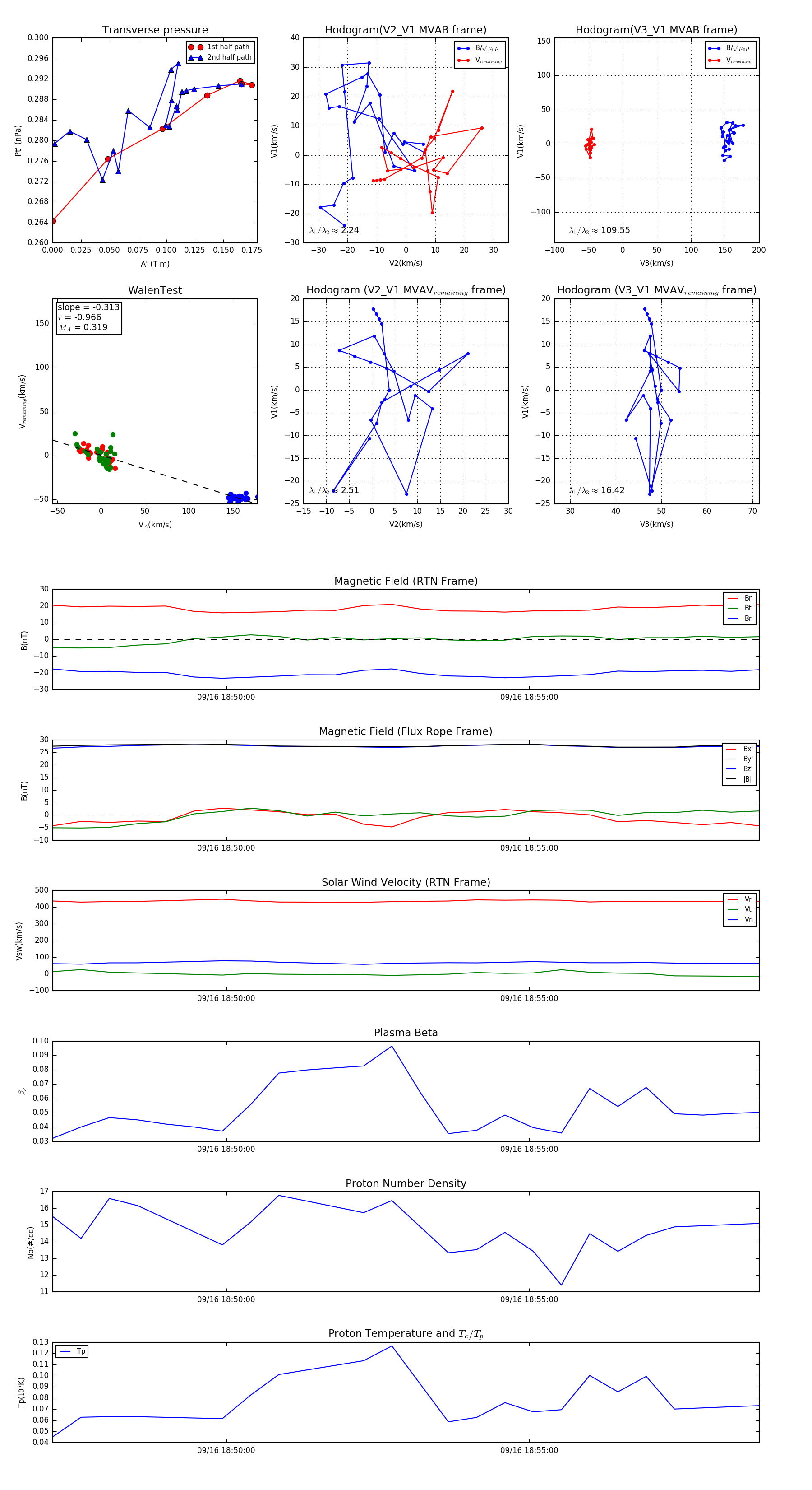
Flux Rope in 2024

Flux Rope Event 2024-09-16 18:47:08 ~ 2024-09-16 18:58:48 (701 seconds)


plot