HOME   LIST
‹–   –›

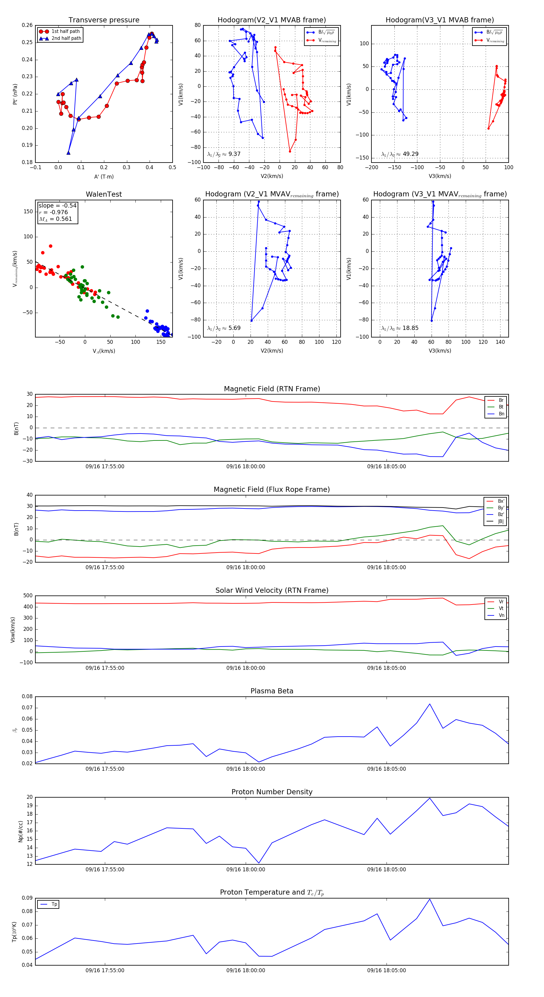
Flux Rope in 2024

Flux Rope Event 2024-09-16 17:52:32 ~ 2024-09-16 18:09:20 (1009 seconds)


plot