HOME   LIST
‹–   –›

Flux Rope in 2024

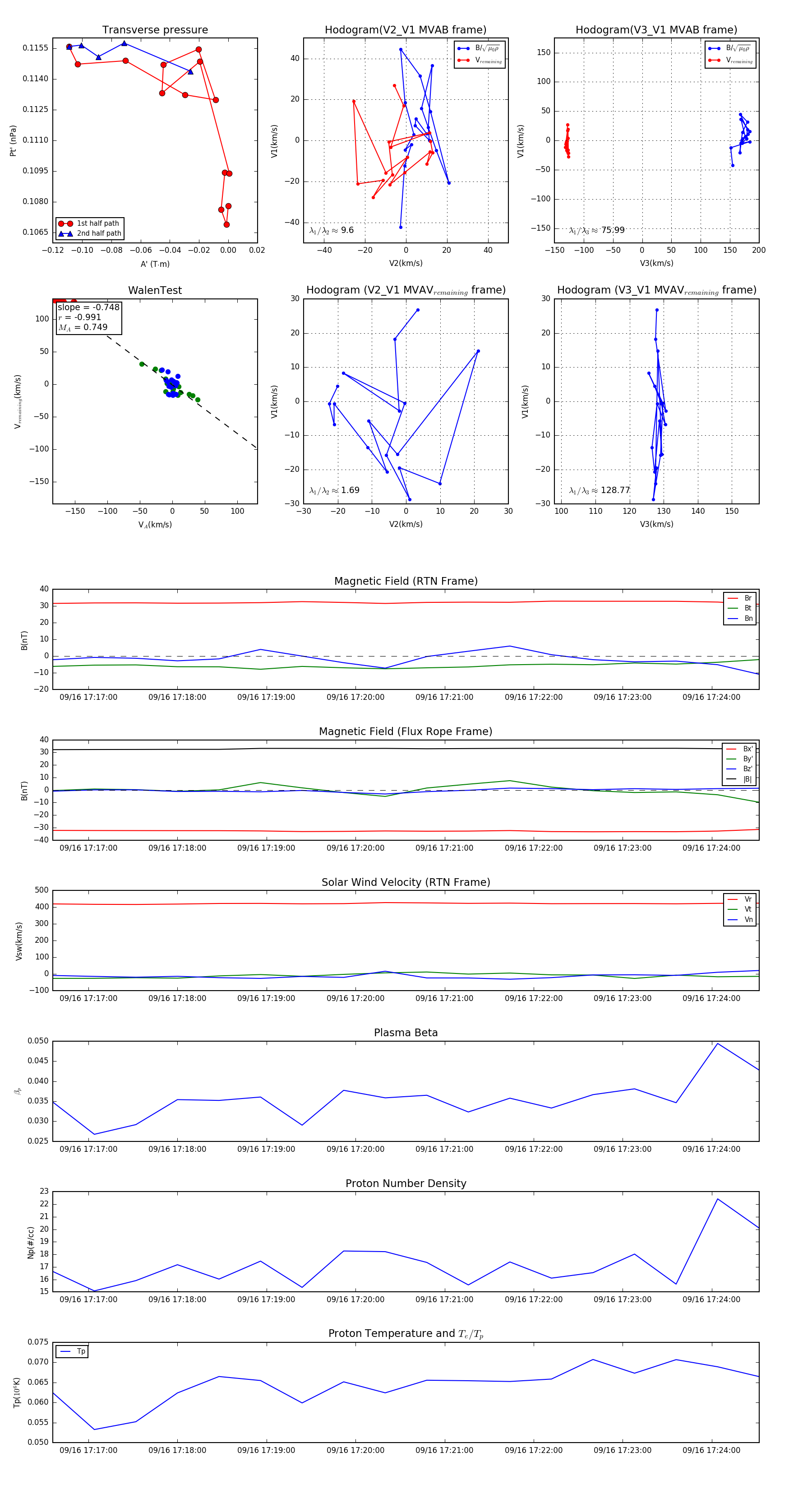
Flux Rope Event 2024-09-16 17:16:36 ~ 2024-09-16 17:24:32 (477 seconds)


plot